欢迎来到三一文库! | 帮助中心 三一文库31doc.com 一个上传文档投稿赚钱的网站
三一文库
全部分类
  • 幼儿/小学教育>
  • 中学教育>
  • 高等教育>
  • 研究生考试>
  • 外语学习>
  • 资格/认证考试>
  • 论文>
  • IT计算机>
  • 法律/法学>
  • 建筑/环境>
  • 通信/电子>
  • 医学/心理学>
  • ImageVerifierCode 换一换
    首页 三一文库 > 资源分类 > DOCX文档下载
    分享到微信 分享到微博 分享到QQ空间

    非道路移动机械填报和上牌操作手册.docx

    • 资源ID:449003       资源大小:321.07KB        全文页数:31页
    • 资源格式: DOCX        下载积分:5
    快捷下载 游客一键下载
    账号登录下载
    微信登录下载
    三方登录下载: 微信开放平台登录 QQ登录 微博登录
    二维码
    微信扫一扫登录
    下载资源需要5
    邮箱/手机:
    温馨提示:
    快捷下载时,用户名和密码都是您填写的邮箱或者手机号,方便查询和重复下载(系统自动生成)。
    如填写123,账号就是123,密码也是123。
    支付方式: 支付宝    微信支付   
    验证码:   换一换

    加入VIP免费专享
     
    账号:
    密码:
    验证码:   换一换
      忘记密码?
        
    友情提示
    2、PDF文件下载后,可能会被浏览器默认打开,此种情况可以点击浏览器菜单,保存网页到桌面,就可以正常下载了。
    3、本站不支持迅雷下载,请使用电脑自带的IE浏览器,或者360浏览器、谷歌浏览器下载即可。
    4、本站资源下载后的文档和图纸-无水印,预览文档经过压缩,下载后原文更清晰。
    5、试题试卷类文档,如果标题没有明确说明有答案则都视为没有答案,请知晓。

    非道路移动机械填报和上牌操作手册.docx

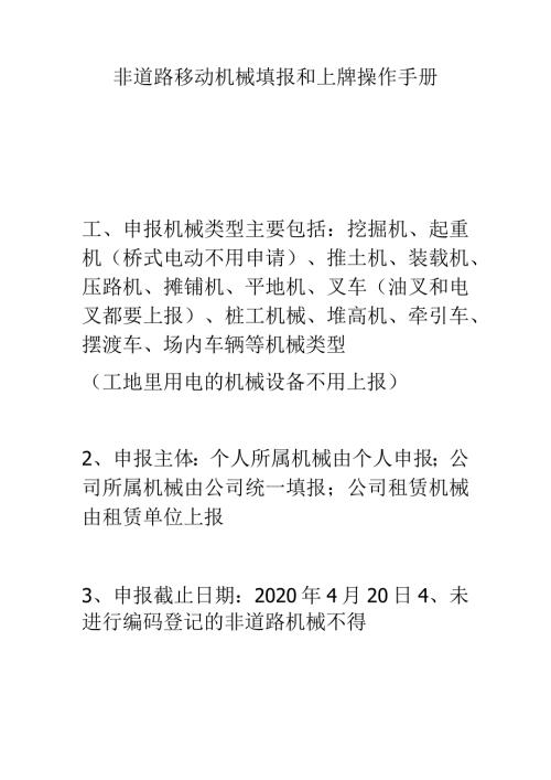
    1、非道路移动机械填报和上牌操作手册工、申报机械类型主要包括:挖掘机、起重机(桥式电动不用申请)、推土机、装载机、压路机、摊铺机、平地机、叉车(油叉和电叉都要上报)、桩工机械、堆高机、牵引车、摆渡车、场内车辆等机械类型(工地里用电的机械设备不用上报)2、申报主体:个人所属机械由个人申报;公司所属机械由公司统一填报;公司租赁机械由租赁单位上报3、申报截止日期:2020年4月20日4、未进行编码登记的非道路机械不得进场施工5、联系人:沈老师申报交流群:浙江非道路移动机械环保信息平台微信小程序进入小程序:方法一:通过微信扫描码A方法二:搜索小程序【浙江非道路移动机械环保信息平台】选择宁波市ill09:2

    2、63浙江宜非道路禧幼i11i三im保信息平=NONROADMOBILEMACHINERY寸:甩弹年检侬工地监管)7蹩非道路小程序上线啦lI头系I请选择所在设区市杭州市温州市嘉兴市湖州市绍兴市金华市衢州市舟山市台州市丽水市点击确认跳转09:32-T.l令D()浙江皆非道路鹉司机幅1爪保信息平日非道路小程序上线啦!!I票票/请选择所在设区市舟山市台州市丽水市选择申报人员登录09:44Y.ll令一昌平宫联罚让生孟更便捷返回没有账号点“没有账号?去注册”浙江会非道路Iig刘蛆娥UK保信慝中日田报端只请输入绑定手机号Q请输入密码登录忘记密码没有账号?去注册技术支持鑫翔七迅框内项填写完整即可完成注册09:

    3、521返回为您提供便捷服务ill用户注册用户姓名谁来做申报工作,填谁的信息身份证件号码请输入证件号码绑定手机号请输入绑定手机号手机验证码请输入手机验证码获取短信验证码密码请输入密码确认密码请再次输入密码注册成功后,在登录页输入账号登录浙工肯非道路格承)Jffi三11Ii保信息中日由报端只请输入绑定手机号a请输入密码登录忘记密码没有账号?去注册技术支持鑫翔七迅登录后选择首页的“机械申报”最新头条非道路小程序上线啦! I00:00便捷服务帮助视频请按照提示准备所需材料10:01Y宁披市非道路移印m11j三m保信息平=身份证件信息申报所需材料个人需提供身份证件号码,企业需营业执照号码及照片机械照片信

    4、息机械铭牌照片、发动机铭牌照片、环保信息标签照片、机械环保代码照片、机身正面照片.机身正后面照片.机身右前45度角照片其他证明图片其他证明类图片,如机械购置发票、迸口凭证、出厂合格证或其他出厂相关凭证等必不再提示知道了03:50首页我的阅读填报须知后,点“我已确认,继续申报”返回填报须知0非道路移动机械所有者和使用者对机械负主体责任。备案材料齐全且符合浙江省准入要求的,发放非道路移动机械环保标牌和采集卡。对装有不符合现行标准要求柴油机的非道路移动机械,不予申报。任何单位和个人在本省申报和使用非道路移动机械时,应当做到:(一)不得伪造、变造或者使用伪造、变造的非道路移动机械环保标牌和采集卡;(二

    5、不得随意拆除环保标牌和采集卡;()不得排放明显可见的黑烟;(四)安装污染控制装置并符合要求或者达标排放;(五)保桔排放污染控制装置正常使用,不得拆除、闲置或者擅自更改;(六)使用与机动车同等标准的燃料。我已确认,继续申报根据实际情况选择个人申报或单位申报10:01T返回填报须知非道路移动机械所有者和使用者对机械负主体责任。备案材料齐全且符合浙江省准入要求的,发放非道路移动机械环保标牌和采集卡。对装有不符合现行标准要求柴油机的非道路移动机械,不予申报。任何单位和个人在本省申报和使用非道路移动机械时,应当做到:(一)不得伪造、变造或者使用伪造、变造的非道路移动机械环保标牌和采集卡;(二)不得随意

    6、拆除环保标牌和采集卡;(三)不得排放明显可见的黑烟;(四)安装污染控制装置并符合要求或者达标排放;(五)保持排放污染控制装置正常使用,不得拆除、闲置或者擅自更改;(六)使用与机动车同等标准的燃料。个人申报单位申报取消以单位申报为例,力口*为必填项,请填写正确信息并上传证件照片后点“下一步”.ll 令10:11V返回机械申报所有人机械信息发动机影像资料完成的所有人信息选择已上报所有人*企业名称企业的车,填企业名称统一社会信用代码营业执照上有*企业联系电话联系人姓名联系人电话和注册账号所填信息相同,谁负责申报,填谁的信息*证件照片点此上传公司营业执照照片下一步填写正确的机械信息-发动机信息点击当前

    7、机械所在位置,跳出获取位置信息的申请,一定要选*机械使用地点择允许/确定,不然需要删除小程序重新搜索登入才行2017年7月以后产的柴油机械会有,在机身上的环保信*机械环保信息公开编号息标签上*机械类型请选择机械类型*机械名称机械铭牌上有信息的如实填写,找不到信息的填无,所填信*机械型号息不会重复,所以不要填两栏相同信息产品识别码(PlN)i机械生产厂商i机械出厂日期1机械出厂编号j,fUU)、I/UPAM-Jt-4!BP*机械使用场所请选择机械使用场所返回机械申报0所有人机械信息发动机 影像资料完成区机械信息*机械当前所在区县请选择机械当前所在城市具体信息请按照铭牌上信息正确填写14:46机械

    8、申报O*NRMfAe量蛤机典兴区机履使用场所满江审湖州布同兴区电1188另夕-浦卷大.交叉中所明K*91MS9SCC750E*产品识BW9(PIN)机K生产厂高,女三一1H公BJ2019-0507“祖K出厂K1*CC0070BJ1286CNRJG3TS2510341-2020阳 u. e a Q -返回机械申报0_O。所有人机械信息发动机影像资料完成96%M08:57*发动机出厂日期用电的,如果需要填的信息是没有的,就填无,排放阶段燃油类型等能填的按实填写燃料类型用油的,填写内容能在铭牌和合格证上找到的发动机额定功率按实填写,找不到的填无,排放阶段具体选择了国几的,在后续步骤KW发动机转速必须

    9、在对应的发动机铭牌照片上有体现(无铭r/min*发动机信息公开编号牌的用相应合格证照片也可以),不然一律按排放阶段不详处理,排型式核准号放阶段请认真填写,关系到后续发牌号码的开后处理装置头发动机变化情况+新增发动机下一步上一步O第一位为非道机械出厂时的排放阶段(国一、国二、国三编号为1、2、3,电动编号为D,不能确定的为X)。雅道M修幼机械环保信堂束卡2-12345678排放标准界定方法根据出厂合格证等材料判断为纯电动的,排放阶段代号为D。其他机械的排放阶段,按照以下步骤依次优先判定。第一步:有机械环保信息标签的,从环保信息标签上读取机械环保信息公开编号,登录国家移动源环境监管平台查验机械环保

    10、信息公开编号真实性,环保信息公开编号为24位,第6位是机械对应的排放阶段;第二步:有发动机铭牌的,从铭牌读取发动机型式核准号/发动机信息公开编号/信息入库号,登录国家移动源环境监管平台查验型式核准号真实性,型式核准号为16位,第6位是发动机对应的排放阶段,发动机侑息公开编号/信息入库号为24位,第6位是发动机对应的排放阶段;第三步:有机械环保代码(码是打刻在机械机身)的,登录国家移动源环境监管平台查验代码真实性,确定排放阶段;第四步:如果以上途径均无法判定排放阶段,则排放阶段认定为X。影像资料的三张机械照片为必填项返回机械申报&_&_。所有人一机械信息发动机-账像资料完成必填影像文档(以下图片

    11、均为必填)*机械正面照片梗:查看示例士点此上传机械右前45照片要求:每台机械的照片都是不同的,不能同样的照片用在多辆机械上M示例1点此上传*机械后面各示例工点此上传B选填影像文档(以下图片必填一个)所有人O O机械信息-发动机影像资料完成四张选填影像文档必须选择一张上传10:23-r返回机械申报三选填影像文档(以下图片必填一个)机械铭牌军查看示例E点此上传在机身上发动机铭牌图查看示例工点此上传在发动机上,可能需要拆银金这4个照片最低要求 是上传一张,建议有多 少传多少,这样对判定 排放阶段有帮助,更能 确定应该发出牌照的 开头机械环保信息标签画查看示例士点此上传2017年7月以后出厂的柴油机械

    12、会有,在机 身上,需要上传不符合上述的,是没有这个照片的,不需要 上传要求:每台机械的照片 都是不同的,不能同样 IVlna I m介土碗上n +就环保代码照片回查看示例工点此上传机身上如果有,就上传没有的就不用上传上传好影像资料后点击提交申报1257返回机械申报00所有人机械信息发动机影像资料完成机械环保信息标签回查看示例重新上传环保代码照片回查看示例重新上传上一步提交申报申报成功后请等待校核人员校核B 8:22中国移动4GB3”M返回机械申报Q0_0_0_0。所有人机械信息发动机影像贲料一完成申请提交成功机械申请成功,请记住您的申报编号(长按夏制粘贴)908寄送贴牌返回首页继续申报如果审核退回,需要修改,请在登入后的界面下方选择我的-我的申报-记录右侧三点中选择修改-修改结束后选择申报。


    注意事项

    本文(非道路移动机械填报和上牌操作手册.docx)为本站会员(夺命阿水)主动上传,三一文库仅提供信息存储空间,仅对用户上传内容的表现方式做保护处理,对上载内容本身不做任何修改或编辑。 若此文所含内容侵犯了您的版权或隐私,请立即通知三一文库(点击联系客服),我们立即给予删除!




    宁ICP备18001539号-1

    三一文库
    收起
    展开