欢迎来到三一文库! | 帮助中心 三一文库31doc.com 一个上传文档投稿赚钱的网站
三一文库
全部分类
  • 幼儿/小学教育>
  • 中学教育>
  • 高等教育>
  • 研究生考试>
  • 外语学习>
  • 资格/认证考试>
  • 论文>
  • IT计算机>
  • 法律/法学>
  • 建筑/环境>
  • 通信/电子>
  • 医学/心理学>
  • ImageVerifierCode 换一换
    首页 三一文库 > 资源分类 > DOCX文档下载
    分享到微信 分享到微博 分享到QQ空间

    预制菜行业发展报告.docx

    • 资源ID:449004       资源大小:197.72KB        全文页数:33页
    • 资源格式: DOCX        下载积分:5
    快捷下载 游客一键下载
    账号登录下载
    微信登录下载
    三方登录下载: 微信开放平台登录 QQ登录 微博登录
    二维码
    微信扫一扫登录
    下载资源需要5
    邮箱/手机:
    温馨提示:
    快捷下载时,用户名和密码都是您填写的邮箱或者手机号,方便查询和重复下载(系统自动生成)。
    如填写123,账号就是123,密码也是123。
    支付方式: 支付宝    微信支付   
    验证码:   换一换

    加入VIP免费专享
     
    账号:
    密码:
    验证码:   换一换
      忘记密码?
        
    友情提示
    2、PDF文件下载后,可能会被浏览器默认打开,此种情况可以点击浏览器菜单,保存网页到桌面,就可以正常下载了。
    3、本站不支持迅雷下载,请使用电脑自带的IE浏览器,或者360浏览器、谷歌浏览器下载即可。
    4、本站资源下载后的文档和图纸-无水印,预览文档经过压缩,下载后原文更清晰。
    5、试题试卷类文档,如果标题没有明确说明有答案则都视为没有答案,请知晓。

    预制菜行业发展报告.docx

    1、预制菜行业发展报告一、综述今年中央一号文件关于做好2023年全面推进乡村振兴重点工作的意见提出培育乡村新产业新业态,其中要求提升净菜、中央厨房等产业标准化和规范化水平,培育发展预制菜产业,这是预制菜首次被写入中央一号文件。预制菜产业一头连着田间地头,一头连着消费者餐桌,其快速发展既顺应了需求侧的变化,满足了消费者对美食的多元需求,也推动了农村一二三产业的融合发展,成为农业转型升级的新业态、农民接二连三增收致富的新渠道,为助力乡村产业振兴、实现共同富裕发挥重要作用。近年来,我国预制菜产业发展迅速,其产业链涉及农业生产、加工流通、餐饮服务、市场消费等多环节。预制菜的出现迎合了市场对效率与品质的需求

    2、帮助餐饮企业实现降本增效,助力农产品的标准化,给消费者带来便捷体验。预制菜产业高速复合增长的同时,仍面临国家和行业标准不统一、质量难保证、C端市场待开发等风险与挑战。二、预制菜行业现状分析一般认为,预制菜是指以农、畜、禽、水产品为原料,配以各种辅料进行预加工或预烹调而成的成品或半成品菜肴产品,包装后在常温、冷藏或冷冻的条件下贮藏、运输和销售,可直接食用或经简单烹饪后,作为日常正餐食用。预制菜种类丰富,按照食品的加工程度及食用的便捷性,可分为即食食品(如八宝粥、即食罐头)、即热食品(如速冻汤圆、自热火锅)、即烹食品(须加热烹饪的半成品菜肴)与即配食品(如免洗免切的净菜)。近几年,预制菜概念持续

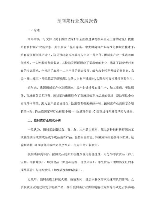
    3、火爆。疫情期间,受居家餐饮需求迅速增长的影响,众多餐饮企业通过研发预制菜产品、推出预制菜行业供应链解决方案等形式抢占新赛道,从而推动预制菜市场规模持续快速增力口。1.市场整体情况近几年,预制菜行业发展按下加速键,呈现市场规模稳步增长、发展潜力巨大,同时区域特征显著、行业集中度较低等特征。1、市场规模与增长空间:未来高达万亿级产业赛道近三年来中国预制菜市场规模稳步增长,数据显示,2022年中国预制菜市场规模达4196亿元,同比增长21.3%。预计未来3-5年,中国预制菜市场规模有望以20%左右的高增长率逐年上升,在2023年达到5165亿元,在2026年达10720亿,我国预制菜产业有望发展成下

    4、一个万亿级市场。2019202阵中国陵制荣行业市博想楼及懵着MarketScaleandForecastofChinasPremadeFoodIndustryfrom2019to2026图2-1中国预制菜行业市场规模及预测(图片来自艾媒咨询2022年中国预制菜产业发展白皮书)从市场渗透率和行业竞争格局来看,根据中国烹饪协会五年(2021-2025)工作规划,目前国内预制菜渗透率只有10%-15%,预计在2030年将增至15%-20%而美国、日本预制菜渗透率已达60%以上,中国预制菜市场还有较大的扩容空间。2022年中国连锁餐饮行业报告认为,受冷链运输、物流成本、销售渠道和资金等限制,目前我国的

    5、预制菜行业仍然处于前期探索阶段,虽然市场参与者众多,但总体上仍存在区域特征显著、规模以上企业较少、产品同质化现象明显、行业集中度低且高度分散等特点,竞争格局尚未定型。2、产业链与主要参与者:多类型企业和跨界企业多近年来预制菜产业蓬勃发展,已形成相对完整的产业链。产业链的上游为原材料供应型行业,主要包括农、牧、渔等种养殖业,米面粮油等农副产品初加工业以及食品包装等包装供应业。上游在预制菜产业链中的地位至关重要。预制菜的原材料成本占比较高,因此原材料价格变动对预制菜的成本影响较大。产业链中游为预制菜生产和加工业,主要负责净菜、半成品菜的生产加工,包括专业预制菜加工企业、传统速冻食品企业和餐饮企业等

    6、产业链下游是预制菜的消费市场,基本分为B端和C端两大销售渠道。B端销售主要面向连锁餐厅、菜品批发市场、乡厨、酒店等,C端销售渠道是指食品企业或者餐饮企业在工厂完成预制菜加工后,通过餐饮门店、生鲜电商平台、商超等渠道销售给顾客。由于预制菜最初是为餐饮企业提升备菜效率而催化出来的产品,因此,当前预制菜市场主要以B端销售为主。数据显示,我国预制菜行业最大的需求来自餐饮行业,有85%以上的预制菜产品销售至B端。2020年以来,随着餐饮外卖行业的蓬勃发展和因疫情催生的家庭端消费需求变化,预制菜C端迎来消费加速期,销量大幅提升,预制菜从餐饮后厨逐步走入家庭餐桌。上*村K中那用制SI加工生产下立 *俗C柒

    7、遵大WM布衣市 雯90力平名*MSrrpo11.rtnff307JIMediA*c图2-2中国预制菜行业产业链示意图(图片来自艾媒咨询2022年中国预制菜产业发展白皮书)目前.,除了原料供应企业、预制菜专业生产企业、速冻食品企业、连锁餐饮企业和商超零售类企业等行业主要参与者,还有很多企业跨界加入,积极转型布局预制菜领域,开展相关生产经营。如格力电器、老板电器、海容冷链等企业从预制菜生产制造设备、冷链物流设备等电器生产领域切入预制菜产业;外卖、商超、生鲜电商等平台也纷纷入局,如饿了么成立专门团队优化细分行业运营,美团买菜、叮咚买菜等电商平台上也将预制菜在商品分类中单列出来;还有不少看起来与预制菜

    8、行业毫不相关的企业,则借助行业成熟的供应链,选择以产品为抓手,直接创立预制菜品牌。如地产巨头碧桂园集团进军预制菜产业,旗下广东碧乡科技发展有限公司推出食机已道系列鳍鱼预制菜品;快递行业龙头顺丰也宣布推出预制菜行业供应链解决方案,全面布局预制菜。2.地方政策和行业标准出台情况预制菜产业链条长,在促进农产品深加工、食品制造转型、消费升级、创业就业等方面均具有积极意义,近年来各地政府部门陆续出台政策进行引导、鼓励和规范。2022年以来,广东、山东、四川、重庆、福建、浙江、江西、上海、辽宁等多个省市相继出台预制菜相关产业的政策指导文件,内容主要围绕冷链建设、企业培养、税收优惠、人才培养、消费补贴、品牌

    9、打造、产业园建设和管理等方面。除了政策措施,从中央到地方,预制菜产业相关的标准规范也陆续出台。2022年6月,中国饭店协会发布预制菜品质分级及评价和预制菜生产质量管理技术规范团体标准,为预制菜的标准化生产提供了支撑;2022年5月,江苏省餐饮服务标准化技术委员会、江苏省餐饮协会牵头发布预制菜点质量评价规范团体标准;2022年11月,重庆市市场监管局发布预制菜生产经营落实食品安全主体责任二十条;2023年1月,上海市市场监督管理局关于发布上海市预制菜生产许可审查方案的通知等。2022/3/25广东省人民政府办公厅关于印发加快推进广东预制菜产业高质量发展十条措施的通知广东省省级规划2022/4/2

    10、8山东他康肉产业联合会关于公开征求预制菜中式菜肴成品愤制菜发烤肉成品)(征求意见稿)团体标准意见的通知山东省地方标准2022/5/9簟庆启动建设寻港澳大湾区苜个预制菜产业园10亿元第金助推预制菜产业发展广东省区域规划2022/5/19江苏省消保委等单位联合起草预制菜点质量评价规范全国首个预制菜团体标准发布江苏省地方标准2022/5/28山东发布全国苜个预制菜通用设计实施指南团体标准山东省地方标准2022/5/31南宁市市场监督管理局关于批准发布预制菜术语等3项地方标准的通告广西自治区地方标准2022/6/2关于发布福建省食晶安全地方标准金线莲(DBS35/006-2022)福建省食品安全地方标

    11、准佛跳墙(DBS35/007-2022)的通告福建省地方标准2022/6/24IO亿元IO条激励措施精准发力梁平“真金白银”推动颈制菜产业高质最发展重庆市地方规划2022/7/22广东立项制定预制菜术语及分类要求易菜预制菜包装标识通用要求预制菜感仃评价规范预制菜产业园建设指南预制菜冷链配送规范等5项地方标准广东省地方标准2022/9/30云南省委农村工作领导小组办公室、云南省农业农H厅、云南省工业和信息化厅、云南省商务厅、云南省市场监督管理局联合印发云南省预制菜产业发展实施意见云南省省级规划2022/10/26河南有人民政府办公厅关于印发河南省加快愤制菜产业发展行动方案(20222025年)的

    12、通知河南省省级规划2022/11/2广东省学菜发展促进条例(草案修改征求意见稿)向社会各界公开征求意见广东省省级规划2022/11/10福建省商务厅等9部门关于印发加快推进货制菜产业高顺量发展的措施的通知福建省省级规划发布日期文件标题省份级别2022/11/20山东省人民政府办公厅关干推进全省颈制菜产业高质量发展的意见山东省省级规划2022/11/28庖庆市市场监管局发布颈制菜生产经营落实食品安全主体责任二十条重庆市地方标准2022/12/2武汉市人民政府关于印发武汉市促进预制菜产业高质豉发展若干措施的诩知湖北省地方规划2023/1/9上海市市场监督管理局关于发布上海市倭制菜生产许可审查方案的

    13、通知上海市地方标准2023/1/11关于印发支持债制菜产业高加成发展的若干措施的通知四川省省级规划2023/1/12河南发布业内首批项制菜团体标准河南省地方标准2023/1/20上海市市场监督管理局江苏省市场监督管理局浙江省市场监督管理局安瞰省市场监督钟理局关于印发长三角预制菜生产许可审查指引的通知上海、江苏、浙江、安区域标准2023/2/13中共中央国务院关尸做好2023年全面推进乡村振兴重点工作的意见国务院国家级2023/2/16他制川菜分类和术诳)倏制川菜规范与编制指南、预制川菜分级评价技术规范:、隙制川菜质量追溯规范要求、预制川菜生产通用技术规范四川省地方标准2023/2/28预制菜产

    14、业园区建设指南愤制菜生产加工行为规范和愦制菜生产经营安全监管标准体系重庆市地方标准2023/3/14海淀市场监管局发布全国首个预制菜食品安全倡议北京市地方标准2023/3/17预制菜徽州臭跳鱼(TAH11A080-2023).预制菜Ift州刀板香(T/AHFIA081-2023)颈制菜微州毛豆腐(T/AHFIA082-2023),预制菜做州葛粉圈子(T/A1FIA083-2023).预制菜徽州干锅炖(T/AHFIA084-2023)安省地方标准2023/3/21IQ山链、!,.燧、价值链现代化水平,全力构建产业链条完整、技术水平先进、质量标准规范、珞础配费完善、菜品种类丰富、具有鲜明辽沈地域特

    15、色的假制菜产业体系.辽宁省地方标准表212022年至2023年4月期间各地重要政策、标准、规划业内普遍认为,2023年,中央政策端将继续为预制菜产业发展注入强心剂。各地也将迎来预制菜政策潮标准潮,持续加码支持预制菜产业发展。3.重点区域产业发展情况现阶段,我国预制菜产业发展主要依托于具有生态资源优势的沿海地区与传统农业强省,其中广东、福建、浙江、山东、河南、四川、重庆等是具有预制菜规模化产业园区的代表省份。1、广东:率先布局,市场规模增速远超全国平均水平数据显示,2022年,广东预制菜市场规模达到545亿元,增速为31.3%,远超2022年全国预制菜市场规模21.3%的增速。广东已经成为全国预

    16、制菜发展的核心区之一,集聚预制菜相关企业超过6000家。胡润研究院今年3月发布的首个中国预制菜百强企业榜单显示,预制菜百强企业中总部位于广东的最多,达到20家,国联水产、温氏、何氏水产等龙头企业上榜。近年来,广东省全链条布局预制菜,组织化、系统化推广预制菜产业。2022年3月,广东出台国内首个省级预制菜产业政策关于加快推进广东预制菜产业高质量发展十条措施。措施涵盖壮大预制菜产业集群、培育预制菜示范企业、建设预制菜联合研发平台、推动预制菜仓储冷链物流建设、拓宽预制菜品牌营销渠道、加大财政金融保险支持力度和建设广东预制菜文化科普高地等方面,为推动广东预制菜产业高质量发展提供政策支撑。2022年6月

    17、广东省公布53个省级现代农业产业园建设名单,规划建设11个预制菜产业园。以佛山顺德为例,目前,顺德预制菜产业链上企业180家,代表企业52家,从业人员8000多名,产业链涵盖种植养殖、加工、物流、设备制造、品牌宣传与营销、联合研发平台等行业企业。2022年11月,佛山市顺德区预制菜产业园建设启动,规划涵盖产业园核心区、农产品食材供应园区、预制菜产品加工园区、产供销综合示范园区、电商展销交易中心园区、科技研发园区、人才培养园区,力争实现“一园多区全链条联动发展。此外,广东预制菜还积极布局海外市场。2022年广东省出口预制菜83.4万吨,出口额310.4亿元,稳步增长。今年3月,广东探索成立了广

    18、东预制菜出海产业联盟,未来将通过组织预制菜出口原材料集中采购、举办预制菜出口对接会培训会、组织预制菜企业外出参展、建立预制菜出口预检测中心、加大预制菜海外宣传力度等方式,推动更多本地预制菜企业开拓海外市场,畅通预制菜出口之路,引领国际预制菜产业的发展潮流。2、山东:规模效应初步显现,多级联动抢占产业新高地据山东省商务厅相关负责人介绍,目前山东全省约有9000余家预制菜相关企业,占全国的13%,数量居全国首位。这些企业分布在潍坊、烟台、淄博、济南、德州、临沂等地市。其中,规模以上预制菜加工企业1136家,包括得利斯、惠发、龙大、春雪等预制菜头部企业。此外,低温肉制品、水产加工品、速冻调理品等市场

    19、占有率居全国同行业首位。2022年11月,山东省政府办公厅印发关于推进全省预制菜产业高质量发展的意见,鼓励利用政产学研模式,培养预制菜产业人才,提高预制菜技术,并明确财政向预制菜产业重点县倾斜。意见多次提及建设特色优势食品产业集群,并提出构建具有山东特色的全产业链预制菜标准体系,促进山东预制菜产业高质量发展。意见还提出,推动产业集聚发展。优化产业布局,引导各地打造预制菜产业园区,鼓励预制菜企业和上下游配套企业集中入园发展。到2025年,全省建设具有山东特色的预制菜产业园30个。围绕预制菜,山东多个地市纷纷制定行动计划和产业政策。2022年4月,潍坊出台潍坊市预制菜产业高质量发展三年行动计划(2

    20、022-2024)和潍坊市支持预制菜产业高质量发展九条政策措施;2022年6月,德州印发关于加快推进预制菜产业发展的若干措施;2022年6月,淄博出台淄博市预制食品产业发展规划。建强全产业链成为山东近年来发展预制菜的关键词。2022年2月,山东预制菜产业联盟在潍坊诸城成立,联盟成员包含预制菜产业种植养殖端、生产加工端、冷链物流商贸端、餐饮消费销售端产业链各环节的企业,形成了从种养加工到餐饮终端的全产业链产业模式。2023年3月14日,山东预制菜产业联合会在济南成立,相关企业集群式发展拉开帷幕。当前,山东的预制菜产业集群已初现雏形。潍坊、烟台、淄博、济南、威海、临沂、德州等地的预制菜产业呈竞相迸

    21、发的态势。以烟台市下辖的莱阳为例。截至目前莱阳市拥有各类预制菜生产企业200多家,其中规上企业85家,A股主板上市企业2家,出口企业110多家,2022年全市预制菜销售收入实现83.5亿元,实现一年翻番。预计到2025年,莱阳市预制菜产能将达到120万吨,年销售额突破200亿元,形成“千亿级绿色食品产业、百亿级预制菜产业集群。2022年以来,莱阳市大力实施预制菜企业倍增工程、集群突破工程。聚焦莱阳梨、大花生、果蔬、白羽肉鸡、生猪和乳业6条产业链精准发力,筛选龙头企业量身订制倍增发展方案、实施倍增引领计划。2022年,春雪食品、龙大美食上榜中国预制菜领军企业50强,鲁花集团、龙大美食入选中国食品

    22、行业百强,莱阳农副食品深加工入围省特色优势食品产业集群,被工信部赛迪顾问消费经济研究中心评为全国十大预制菜基地。今年4月份,中国蔬菜流通协会授予莱阳市中国预制菜第一市称号。3、重庆:抢抓新机遇,打造西部预制菜之都今年1月份,赛迪顾问消费经济研究中心公布了“2023十大预制菜产业基地,重庆梁平位居名单首位,是西部地区唯一入选的城市。政策措施和标准规范方面,2022年5月,成渝地区双城经济圈特色消费品产业高质量协同发展实施方案明确指出“支持梁平等区县建设西部地区重要的预制菜生产基地。2022年11月,重庆市消费品工业高质量发展十四五规划明确提出“支持梁平区打造西部预制菜之都(重要的休闲食品基地)。

    23、今年2月28日,重庆市市场监督管理局发布预制菜产业相关地方标准和文件,分别是预制菜产业园区建设指南预制菜生产加工行为规范2项地方标准和预制菜生产经营安全监管标准体系工作指导性文件。梁平区当地也先后制定出台产业发展规划和激励措施,如2022年5月出台关于推动梁平区预制菜产业高质量发展的实施意见,明确了以川菜为主攻方向,重点发展川菜、火锅等为特色的预制菜;围绕完善产业链、畅通供应链、提升价值链构建预制菜产业生态,建设预制菜产业园区,接续优化营商环境,打造中国西部预制菜投资”首选地、产业布局新IP、工旅融合新坐标,培育后发优势,做强硬实力和做优软实力,推动预制菜产业高质量发展。产业园区建设方面,梁平

    24、区围绕完善产业链、畅通供应链、提升价值链、构建创新链,打造三区(综合服务区、示范引领区、产业集聚区)两中心(预制菜品牌中心、陆海新通道预制菜集散中心)九平台(运营平台、陆海新通道预制菜集散平台、综合服务平台、配套服务平台、食材集散平台、产业研究院、产业学院、中华美食文化园、英才之家)预制菜产业生态。招商引资方面,梁平区接续优化营商环境,降低企业要素成本,设立10亿元预制菜产业基金,专注、专业打造中国西部预制菜投资首选地、产业布局“新IP工旅融合新坐标。先后引进海老汉、谷状元等预制菜产业相关项目50个,协议引资100亿元。品牌打造方面,当地精心谋划全国性、区域性推介活动。于2022年6月举办了2

    25、022年中国预制菜产业峰会;兔年春节期间举办中国年.梁平味年货节、梁娃闹新春,预制向,味,来等系列大型活动,发布中国西部预制菜之都推荐官“梁娃IP形象,叫响陆海优品中华老字号品牌,组团参加广东东莞首届国际预制菜博览会,引起社会各界的热烈反响。开放合作方面,当地还加大推进集群的产业链、供应链、价值链、创新链的国际化合作机制,推动预制菜产业进入双循环,融入新格局。例如,抢抓陆海新通道建设重大机遇,拓展一带一路沿线国家市场;与陆海新通道重庆运营公司合作,在梁落地建设西部陆海新通道预制菜集散中心;组织企业抱团参加国际性和全国性展会营销活动,深度融入西部陆海新通道国家战略,推动预制菜产品走出国门、走向世

    26、界。中国优质农产品开发服务协会基于各地预制菜产业发展情况,评选出了全国十大预制菜创新发展地区优秀案例,重庆市梁平区、广东佛山顺德区、山东省莱阳市、河南省新乡市原阳县、山东省寿光市、广东省东莞市、广东省肇庆市高要区、河北省保定市高碑店市、江西省赣州市、四川省遂宁市等10个地区上榜。序列省(市)地区I1重庆市梁平区Ij2广东省佛山市顺德区一13山东省莱阳市4河南省新乡市原阳县5山东省和t市16广东省东莞市7广东省肇庆市高要区J8河北省保定市高碑店市9江西省赣州市I10四川省遂宁市表22全国十大预制菜创新发展地区优秀案例(由中国优质农产品开发服务协会评出)4.相关企业概况1、预制菜企业注册数量在政策

    27、红利和市场需求驱动下,近年来我国预制菜市场扩容趋势明显,预制菜相关企业数量快速攀升。数据显示,截至2022年12月29日,我国现有预制菜相关企业7.59万家。2011-2020年,预制菜企业注册数量逐年递增。其中,2020年预制菜相关企业增长势头最猛,新增企业注册数量达1.29万家。图片图2.32013-2022中国预制菜相关企业注册量(图表数据来自迈点研究院2022年中国预制菜产业发展报告和艾媒咨询2022年中国预制菜产业发展白皮书)2、企业地域分布从企业分布的情况来看,目前我国预制菜企业主要集中分布在山东、广东、江苏等具有生态资源优势的东部沿海地区以及河南、安徽等传统农业大省。截至2022

    28、年12月31日,山东拥有预制菜相关企业位居全国第一,达8000余家,占比11.4%。其次是广东,约6700家预制菜相关企业。stt*a图2-4预制菜企业数量ToplO省份(截至2022年12月31日)(图表数据来自毕马威2022年中国餐饮企业发展报告)3、头部企业情况本报告选取100多家预制菜头部企业,依托人民数据平台,统计分析其主营行业分布、核心领域分布、地域分布、营业收入和净利润等情况。主营行业分布:头部企业多集中在食品加工领域100多家预制菜头部企业类型主要包括食品加工、餐饮、农林牧渔及零售等企业,基本涵盖预制菜完整的产业链。其中,食品加工类企业上榜最多,占榜单一半以上;其次为餐饮行业,

    29、占比22%,再次是农林牧渔行业,占比18%。图2-5头部预制菜企业主营行业分布预制菜种类分布预制菜头部企业主营种类分布中,主营即烹类预制菜产品的企业最多,占比44%,代表企业有安井食品、百胜中国等;即配类企业占25%,代表企业有国联水产、盒马鲜生等;即食类企业占17%,代表企业有绝味食品、双汇等;即热类企业占14%,代表企业有海底捞、三全等。零售,3%箕他,3%食品加工,53%图2-6头部预制菜企业核心领域分布地区分布通过梳理头部企业所属地区发现,广东省位居榜首,企业数量高达21家;其次是上海、山东和浙江,企业数量均大于或等于10家;福建、北京、湖南、江苏、河南各有超过5家企业。即食,17%即

    30、言,44%即湿,25%图2-7头部预制菜企业地区分布营业收入营业收入方面,100多家预制菜头部企业中,仅有61家企业披露了2021年的企业营收,45家披露了2022年的企业营收,对这些企业营收数据进行统计分析,发现2021年的企业营收数据中,50亿元营收以内的企业占比超过六成;500亿元以上的企业占比较少,仅有15%o2022年的企业营收数据与2021年相似,50亿元营收以内的企业占比约六成;100亿元以上的企业仅占比三成多,其中100-500亿元的企业占比相较2021年有所增加,达20%,500亿元以上的企业仍较少,仅有13%。可见预制菜企业目前以中小企业居多,营业收入仍有上升空间。图2-8

    31、头部预制菜企业2021年和2022年营业收入分布净利润净利润方面,100多家预制菜头部企业中,仅有58家企业披露了2021年的企业净利润,仅有42家企业披露了2022年净利润。根据已披露数据,2021年,净利润为负数的企业占比接近三成;净利润不足1亿元的企业占比近20%。2022年,净利润为负数的企业占比有所减少,接近二成;净利润不足1亿元的企业占比近三成;净利润10亿元以上的占比明显增加,高于20%。分析认为,随着预制菜市场逐渐发展成熟,不少头部企业紧抓市场机遇,规模效应和降本增效成效渐显,多家企业扭亏为盈,整体盈利水平有所提升。图2-9头部预制菜企业2021年和2022年净利润分布三、行业

    32、优势与风险挑战L行业优势与发展机遇近年来,在政策加持、餐饮结构变革、居民消费习惯变化、产业链企业入局、资本助力等有利因素的推动下,预制菜行业得以快速发展。1、餐饮连锁化及外卖发展推动预制菜行业走向成熟中国餐饮市场规模庞大,行业原材料成本居高不下,餐饮业降本增效需求强烈。预制菜在标准化、集约化的生产加工模式下,能够提升出餐效率,减少后厨面积和所需工作人员,大幅降低餐厅运营成本。2022年中国连锁餐饮行业报告数据显示,餐饮企业使用预制菜后,整体成本占比可下降8%。当前,越来越多的餐饮企业通过布局中央厨房或与预制菜生产企业合作的方式引入预制菜。其中,头部连锁餐饮企业预制菜使用率较高。数据显示,真功夫

    33、吉野家、西贝等连锁餐饮企业预制菜占比达80%以上。伴随我国餐饮行业连锁化率不断提升,追求标准化、规模化、工业化的B端连锁餐企将不断扩大对预制菜产品的应用,从而推动整个预制菜行业供应链走向成熟。除传统餐企需求外,外卖平台的快速发展也进一步推动餐品预制化。外卖的爆发式增长对餐饮商家的出餐速度和出餐数量提出了更高要求,许多商家,尤其是中小餐饮商家倾向以料理包加热的方式来代替现做现卖。有第三方机构估计2022年全国70%的外卖商家使用料理包。2、居民消费需求激增,加速预制菜发展疫情背景下,内食场景大大增加,间接拉动了餐饮外卖及居家做饭的需求,居民对预制菜的需求也同步激增。与此同时,城镇化的发展和一人

    34、户家庭规模的扩大,懒人效应和宅家文化逐渐盛行,也使“一人食烹饪小白群体增多,对日常膳食更简单更便捷的需求,推动预制菜消费迎来新浪潮。一项调研显示,方便省时(77.89%)是消费者购买预制菜的首要原因,其次是菜品可选种类多(50.83%)o3、技术应用创新,助力预制菜品质升级消费者对预制菜品质的高要求,催生了预制菜行业对新技术的巨大需求,随着预制菜品研发水平和冷冻物流技术的不断进步,预制菜的口感、色泽、质量、营养价值等实现升级,已经接近餐厅水平,且品类越来越丰富。在预制菜品生产加工过程中,除了运用传统的预制菜加工技术,还逐渐使用先进的食品生产加工技术,如真空慢煮、冷却排酸、冻干技术等,可提升产品

    35、的色泽、口味、香气,最大程度保留产品的营养价值,保证食品的安全、营养与卫生。如对禽肉畜肉类采用真空慢煮烹饪、冷却排酸工艺等技术,可最大限度保留嫩滑口感和营养,有利于人体的吸收和消化;对自热火锅使用锁鲜工艺FD宇航冻干技术,并在-68摄氏度下低温干燥食材,遇水可以还原95%以上的口感,营养成分也能完整地保留;包子等面食采用益生菌技术与传统发酵结合,使面粉发酵更充分,可提升营养价值,促进营养吸收。冷链需求贯穿预制菜的运输流程,可大幅度减少预制菜运输损耗,是预制菜发展的基础。近年来,我国冷链物流行业发展迅速,冷链物流技术和设备逐步完善,冷链运输与冷鲜存储能力的进一步增长,保证了餐饮食材在运输、仓储环

    36、节的品质和新鲜程度,满足了消费者对口感和体验的高品质要求,稳固了预制菜供应配送方面的基础,也助力预制菜市场规模实现迅速扩张。4、投融资市场活跃,加速预制菜行业布局随着预制菜走红,在市场和资本的双轮驱动下,大量资本争相涌入预制菜赛道,投融资活跃,推动行业不断升温。2020年以来,预制菜赛道融资的项目数量较之前有明显增长。CVSOUrCe(ChinaVentUre投中集团旗下专业的金融数据产品)数据显示,2018年到2022年,预制菜市场共发生119起投融资事件,共涉及59个项目,已披露投融资金额合计93.9亿元。其中不乏厚生、红杉、高领、IDG资本等头部机构,且覆盖上下游各类预制菜企业。5、消费

    37、渠道不断丰富,助推预制菜引爆市场近年来,我国消费渠道不断丰富,除传统餐饮店、农贸市场外,现代商超、生鲜电商、社区拼团、短视频直播平台等新兴零售渠道也逐渐兴起。各类新兴零售渠道持续高速发展,助推预制菜触达消费者的日常饮食。目前B端仍是预制菜的主要渠道,2021年预制菜在餐厅采购端的渗透率大概是12%左右,据此,中信证券预计2031年中国预制菜在餐厅采购端的渗透率有望达到20%,且渗透率的提升将驱动B端预制菜未来十年维持10%以上的复合增速。就C端预制菜而言,目前中国生鲜产品的规模已经达到4万亿,预计未来会超过5万亿,但C端预制菜目前仅400亿左右的规模,占生鲜零售比例不足1%,市场规模基数较小,

    38、这也预示C端预制菜还有很大发展空间。中信证券预测,未来十年C端预制菜市场可能会达到20%以上的增速,做到2000亿的规模。2.行业问题与风险预制菜行业在快速发展的同时,也面临市场标准和法律法规不健全、食品安全和质量问题长期存在、行业集中度不高、产业链融合不足、消费者认可程度偏低等问题与挑战。1、国家层面统一市场标准缺位,制约行业高质量发展目前预制菜行业生产只有企业标准或者团体标准,缺少统一的产品生产、食品安全和质量管理等标准规范,相关企业生产条件参差不齐、生产工艺良莠不齐、产品质量存在较大差异,且难以实现原材料追溯和标准化生产配送。因此,行业监管难度大,侵害消费者权益事件时有发生,进而制约了整

    39、个预制菜行业的健康发展。2、产品质量问题依然存在,食品安全备受关注目前国内的预制菜生产商以中小企业及个体工商户居多,并且多数停留在作坊式的生产加工模式,产品结构相对单一,标准化程度较低,普遍存在食品安全问题和产品质量风险。多项调查报告数据显示,有大约一半的预制菜消费者,消费满意度并不高。消费者最关心的是食品安全,其次是菜品种类、口味、性价比、营养搭配等因素。如江苏省消保委2022年2月发布的预制菜消费调查报告显示,近三成(29.03%)消费者关心预制菜食品安全问题,包括食材新鲜程度、制作流程是否干净卫生等,占比远超预制菜价格(19.48%)、购买后的制作成本与难度(19.19%)以及菜品品种是

    40、否齐全(16.37%)等其他因素。3、行业领军企业尚未形成,难以覆盖全国市场作为近年来飞速发展的新兴产业,国内预制菜行业的发展呈现出市场规模大、行业集中度低、竞争激烈的大行业、小公司的分散格局,市场仍旧处在蓝海竞争,尚未出现全国性的领军企业。在此背景下,不少预制菜企业标准化程度较低,生产、加工、配送等环节都存在一定隐患,食品安全和品质无法保证,且存在较高的同质化竞争、搞价格战等风险。此外,由于预制菜产品依赖冷链运输,物流成本和产品新鲜度要求等因素限制了企业产品配送半径,仅能覆盖一定的区间,市场地域性特点十分明显,而且较大型企业多数集中在广东、福建、山东、北京、浙江、湖南、四川等地区,菜系也多以

    41、湘菜、粤菜、鲁菜、川菜等品种居多,产品较为单一,难以覆盖全国市场,也难以满足我国各地域居民不同的饮食习惯和口味,从而限制了预制菜企业的进一步发展。4、消费群体的认可度和接受度不高,消费习惯有待培育相较于预制菜在B端的逐渐成熟,C端市场尚需进行预制菜市场培育。2022中国预制菜行业蓝皮书数据显示,当前我国预制菜市场B端和C端的市场规模比例为8:2,C端市场消费习惯培育有望不断扩容,预制菜行业市场容量广阔。随着预制菜打开C端大门,如何满足消费者需求,赢得消费者口碑和信赖至关重要。目前.,除了食品安全和质量问题,影响消费者对预制菜观感和评价的负面因素还包括:预制菜的口味复原程度低、菜品种类单一、标识

    42、信息不详、性价比不高等。消费者普遍认为,部分预制菜口味满意度较低且不及预期。有调查显示,当被问及菜品口味是否达到预期时,62.32%的消费者表示预制菜品口味一般,3.32%的消费者甚至觉得预制菜口味较差、不好吃。部分预制菜标识信息不详也是饱受消费者诟病的问题。调查显示,绝大部分消费者在购买预制菜时都遇到了标示信息不明确的问题,包括未标注菜品名称及主要食材、未标注菜品分量、未标注生产日期或保质期等。此外,目前市场上的预制菜种类形式单一,同质化严重,难以满足消费者选择需求。预制菜消费调查报告称,36.58%的消费者希望可以丰富套餐种类,有27.65%的消费者希望预制菜可以推出更多适宜不同家庭人数的

    43、菜品分量,19.13%的消费者则希望预制菜可以不用套餐形式,多推出一些招牌菜单品。此外,还有调查显示,没有购买预制菜的消费者的主要顾虑,排在第一位的是认为“预制菜价格较贵,性价比较低,该类原因占比23.39%o可见,消费者对于预制菜的价格仍较为敏感,接受度不高。四、预制菜行业口碑分析随着预制菜近年来逐渐走俏,舆论场中关于预制菜的讨论一直热度不减。总体来看,舆论对预制菜行业发展秉持理性乐观的态度,同时食品安全、口碑欠佳、监管缺失等问题也引发广泛讨论,舆论普遍期待行业实现高质量发展,并为此积极建言献策。据人民众云监测,2022年11月至2023年4月,预制菜相关中性声音占比76.4%,正面声音占比

    44、16.7%,负面评价占比6.9%。负面76.4%图4-12022年Il月至2023年4月预制菜口碑分布(数据来源:人民众云)从热度较高的预制菜相关文章来看,舆论一方面聚焦预制菜产业的现状和发展态势,另一方面关注预制菜行业现存的风险挑战,并积极为预制菜行业高质量发展建言献策。2023/4/26预制来上桌消费齐班预知中国消曲片报2023/4/24预制菜盘活生鲜电商电商报Pro20237/20互联网大厂的制菜”战争鲸商2023/4/18预制菜行业被广泛看好多个项制菜标准正加紧制定乡村振兴产业规划2023/3/16大火猛火炒不好预制菜红餐网2023/3/15预制菜座预知北京商报2023/3/15预制菜

    45、规范化是产业发展长远之道国质量报2023/3/17合力“炒香”预制菜人民11报2023/3/8苜届中国国际佛山)预制菜产业大会观察,为农业高照量发收注入动力央视网2023/3/4近仃款预制菜现场打擂台“I大男味制菜”新鲜出炉羊城晚报2023/2/15货制索首次写入中央号文件.会成为“双H”叫?纣济11报2023/1/15抢占年夜饭C位.假制菜巴道超车餐企老板内参2022/11/25制菜下一个万亿元级产业中国食品报2022/11/21预制菜:B端发力,C端笑议经理人传媒2022/11/18颈制菜“风II”卜赛道怎么选?农民日报表4-1预制菜相关热点文章L预制菜口碑褒贬不一,行业声誉仍有待提升行

    46、业发展方面,舆论主要聚焦预制菜产品特征、消费场景,行业发展背景、行业发展情况,各地相关政策和产业发展态势,以及相关企业的经营发展和市场布局等。舆论对预制菜行业给各行各业及广大消费者带来的积极影响给予高度评价,包括能够帮助餐饮企业尤其是连锁餐企降费增效,助力农产品的标准化,给消费者带来便捷体验等。如经济日报2022年11月15日发文预制菜等热门赛道赢在品质指出,预制菜丰富了餐饮行业的服务维度。它的出现迎合了市场对效率与品质的需求,在餐饮行业成本压力上升的情况下,让更多消费者可以品尝到质量稳定、价格适中的菜品。舆论场中相关的负面评价,主要包括对预制菜产品安全、健康、营养等方面的质疑以及对行业发展现状的担忧。一方面,不少消费者质疑预制菜食品安全风险、口味欠佳、同质化现象严重、标识信息标注不全等问题。如中国质量报2023年2月20日发文预制菜要文火慢炒指出,资本热炒之下,预制菜市场看上去很火,但多是虚火,遮掩不住那些实实在在的病症。其中,最显见的病症,就是菜品存在质量安全问题。今年1月份,中国消费者协会所发布的2022年十大消费维权舆情热点也显示,预制菜产品品


    注意事项

    本文(预制菜行业发展报告.docx)为本站会员(飞猪)主动上传,三一文库仅提供信息存储空间,仅对用户上传内容的表现方式做保护处理,对上载内容本身不做任何修改或编辑。 若此文所含内容侵犯了您的版权或隐私,请立即通知三一文库(点击联系客服),我们立即给予删除!




    宁ICP备18001539号-1

    三一文库
    收起
    展开