欢迎来到三一文库! | 帮助中心 三一文库31doc.com 一个上传文档投稿赚钱的网站
三一文库
全部分类
  • 幼儿/小学教育>
  • 中学教育>
  • 高等教育>
  • 研究生考试>
  • 外语学习>
  • 资格/认证考试>
  • 论文>
  • IT计算机>
  • 法律/法学>
  • 建筑/环境>
  • 通信/电子>
  • 医学/心理学>
  • ImageVerifierCode 换一换
    首页 三一文库 > 资源分类 > DOCX文档下载
    分享到微信 分享到微博 分享到QQ空间

    医用冰箱参考技术要求.docx

    • 资源ID:460500       资源大小:19.58KB        全文页数:2页
    • 资源格式: DOCX        下载积分:5
    快捷下载 游客一键下载
    账号登录下载
    微信登录下载
    三方登录下载: 微信开放平台登录 QQ登录 微博登录
    二维码
    微信扫一扫登录
    下载资源需要5
    邮箱/手机:
    温馨提示:
    快捷下载时,用户名和密码都是您填写的邮箱或者手机号,方便查询和重复下载(系统自动生成)。
    如填写123,账号就是123,密码也是123。
    支付方式: 支付宝    微信支付   
    验证码:   换一换

    加入VIP免费专享
     
    账号:
    密码:
    验证码:   换一换
      忘记密码?
        
    友情提示
    2、PDF文件下载后,可能会被浏览器默认打开,此种情况可以点击浏览器菜单,保存网页到桌面,就可以正常下载了。
    3、本站不支持迅雷下载,请使用电脑自带的IE浏览器,或者360浏览器、谷歌浏览器下载即可。
    4、本站资源下载后的文档和图纸-无水印,预览文档经过压缩,下载后原文更清晰。
    5、试题试卷类文档,如果标题没有明确说明有答案则都视为没有答案,请知晓。

    医用冰箱参考技术要求.docx

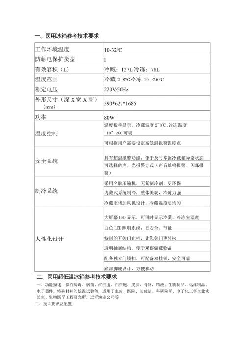
    1、一、医用冰箱参考技术要求工作环境温度10-32C防触电保护类型I有效容积(L)冷臧:127L冷冻:78L温度范围冷藏28冷冻-1026C额定电压220V50Hz外形尺寸(深X宽X高)(mm)590*627*1685功率80W温度控制温度数字显示,冷藏温度28,冷冻温度-10-26C可调可根据用户需要设定高低温报警温度点安全系统具有超温报警功能,便于及时掌握冷藏箱异常状态可选择的声、光报警方式(声音蜂鸣报警、闪烁报警)制冷系统采用名牌压缩机,无氟制冷剂,更环保内藏式系统制冷,整体美观,冷冻力强冷藏室增加风机设计,冷藏温度更均匀人性化设计大屏幕LED显示,可同时显示冷藏、冷冻室温度白色LED照明系

    2、统,更安全、节能特制的开关门止档,让您关门更轻松透明抽屉结构,便于观察储藏物品配备独立门锁扣,可配备双挂锁,安全可靠底部脚轮设计,方便移动二、医用超低温冰箱参考技术要求一、功能描述:保存病毒、病菌、红细胞、白细胞、皮肤、骨骼、精液、生物制品、远洋制品、电子器件、特殊材料的低温试验等,适用于血站、医院、防疫站、科研院所、电子化工等企业实验室、生物医学工程研究所,远洋渔业公司等二、技术要求及配置:2.1、 工作条件:环境温度1032,电源220V50Hz2.2、 样式:立式2.3、 有效容积=486L2.4、 外部尺寸:945(宽)*900(深)*1980(高)2.5、 内部尺寸:590(宽)*6

    3、30(深)*1310(高)2.6、 净重/毛重(KG):290/3IOKg2.7、 整机装箱量320个冻存盒,整机样本量提升至32000份(10*10);(选配)2.8、 温度控制:微电脑控制,温度数字显示,箱内温度-40C-86C可调,超温报警,断电记忆;2.9、 安全系统:多种故障报警(高低温报警、传感器故障报警、门开报警、冷凝器脏报警、电池电量低报警);两种报警方式(声音蜂鸣报警、灯光闪烁报警);多重保护功能(开机延时保护可设定时间、显示面板密码锁功能);所有部件独立接地;2.10、 显示:LED显示屏,可显示箱内温度,设定温度,环境温度,输入电压。能设定高低温报警和箱内温度,具有故障提

    4、示预警功能。2.11、 采用HC制冷系统,节能环保,需明确所使用制冷剂的名称及装入量,且可燃制冷剂灌注量符合国家安全标准,灌注量不能高于150go2.12、 11:外门1个,内门4个;发泡结构内门,有效保温,最大限度避免打开外门后,冷量泄露。可调节搁架,便于物体存放;“创新式”一体式外门门锁手把设计,;紧凑式脚轮设计,灵活方便;不锈钢内门手把,结实耐用。2.13、 外门三层,内门一层,共四层密封结构设计:采用耐腐蚀的橡胶材料,抗菌性能优越,加宽、多层密封条设计,密封性更好;气囊结构设计保温更好。发泡内门密封性更好,存取物品温度回升小;2.14、 隔热层:VIP航空隔热真空保温材料+无氟发泡剂,

    5、保温效果好。2.15、 创新双级更叠碳氢制冷系统设计,选用HC制冷剂,含氟为0,绝对环保。2.16、 进口SECOP压缩机,质量更可靠,EBM进口低噪音,节能风机,提高系统安全性和可靠性;2.17、 搁架可调,方便用户存储物品,宽气候带设计,适合I(TC到32C使用;可选配温度记录仪和冻存架、冻存盒、远程报警功能;2.18、 双锁结构设计,自带暗锁,每个锁配带4把钥匙,同时可用挂锁,保证用户存储物品安全性,既安全又可靠。2.19、 双测试孔设计,方便用户实验使用和监控箱内温度;2.20、 整机运行功率100oW。2.21、 整机温度均匀性号,箱内每层5点(四角及中心),整机多于20点测试,最高温度与最低温度的差5C,确保存储的样本温度均匀。2.22、 自动加热门体平衡孔设计,彻底解决短时间内连续多次开门,不用等待。2.23、 标配5V冷链供电系统,专门为冷链采集模块供电,避免外部供电杂乱、触电风险。


    注意事项

    本文(医用冰箱参考技术要求.docx)为本站会员(田海滨)主动上传,三一文库仅提供信息存储空间,仅对用户上传内容的表现方式做保护处理,对上载内容本身不做任何修改或编辑。 若此文所含内容侵犯了您的版权或隐私,请立即通知三一文库(点击联系客服),我们立即给予删除!




    宁ICP备18001539号-1

    三一文库
    收起
    展开