欢迎来到三一文库! | 帮助中心 三一文库31doc.com 一个上传文档投稿赚钱的网站
三一文库
全部分类
  • 幼儿/小学教育>
  • 中学教育>
  • 高等教育>
  • 研究生考试>
  • 外语学习>
  • 资格/认证考试>
  • 论文>
  • IT计算机>
  • 法律/法学>
  • 建筑/环境>
  • 通信/电子>
  • 医学/心理学>
  • ImageVerifierCode 换一换
    首页 三一文库 > 资源分类 > DOCX文档下载
    分享到微信 分享到微博 分享到QQ空间

    图解新中国历次五年规划(计划).docx

    • 资源ID:460925       资源大小:67.56KB        全文页数:10页
    • 资源格式: DOCX        下载积分:5
    快捷下载 游客一键下载
    账号登录下载
    微信登录下载
    三方登录下载: 微信开放平台登录 QQ登录 微博登录
    二维码
    微信扫一扫登录
    下载资源需要5
    邮箱/手机:
    温馨提示:
    快捷下载时,用户名和密码都是您填写的邮箱或者手机号,方便查询和重复下载(系统自动生成)。
    如填写123,账号就是123,密码也是123。
    支付方式: 支付宝    微信支付   
    验证码:   换一换

    加入VIP免费专享
     
    账号:
    密码:
    验证码:   换一换
      忘记密码?
        
    友情提示
    2、PDF文件下载后,可能会被浏览器默认打开,此种情况可以点击浏览器菜单,保存网页到桌面,就可以正常下载了。
    3、本站不支持迅雷下载,请使用电脑自带的IE浏览器,或者360浏览器、谷歌浏览器下载即可。
    4、本站资源下载后的文档和图纸-无水印,预览文档经过压缩,下载后原文更清晰。
    5、试题试卷类文档,如果标题没有明确说明有答案则都视为没有答案,请知晓。

    图解新中国历次五年规划(计划).docx

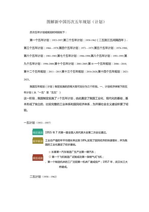
    1、图解新中国历次五年规划(计划)历次五年计划或规划时间段如下:第一个五年计划:1953-1957,第二个五年计划:1958-1962(二五到三五间隔四年),第三个五年计划:19661970,第四个五年计划:19711975,第五个五年计划:1976-1980,第六个五年计划:1981-1985,第七个五年计划:1986-1990,第八个五年计划:1991-1995,第九个五年计划:1996-2000,第十个五年计划:2001-2005,第H-一个五年规划:20062010,第十二个五年规划:20112015,第十三个五年规划:2016-2020,第十四个五年规划:2021-2025o我国五年规划

    2、计划)制定实施的历程大致可划分为三个阶段。一、计划经济体制下的五年计划(从“一五”至“五五”)这一阶段,我国制定实施了5个五年计划,由此奠定了我国工业化、现代化的基础,基本形成了独立的、比较完整的工业体系和国民经济体系,为开展社会主义建设积累了经验。犒定通国数字解读典型成就一五计划(19531957)1955年7月第一届全国人民代表大会第二次会议通过。工业总产值的年平均增长率达到18%,实现了国民经济的快速增长,并为我国的工业化奠定了初步基础。o长春第一汽车制造厂生产出第一辆汽车;O第一个飞机制造厂试制成功第一架喷气式飞机;。第一个制造机床的工厂沈阳第一机床厂建成投产;1957年,武汉长江大

    3、桥建成。二五计划(19581962)制定通过1956年9月中国共产党第八次代表大会上通过。O在大跃进背景下,国民经济比例失衡:国民经方数字解读典型成就三五计划(1966-最低:-31%平均:0.65%最高:32.2%o1963年9月,中共中央决定,为了继续完成调整国民经济的任务,再用3年时间,作为今后发展的过渡阶段,为“三五”计划实施创造条件。KI958年武汉钢铁公司建成投产;1959年包头钢铁公司建成投产。-1970)制定逋过1964年5月中旬,中共中央在京举行工作会议,重点讨论国家计委提出的第三个五年计划(1966-1970)的初步设想。1965年9月,国家计委又将修改后的第三个五年计划汇

    4、报提纲报送中共中央。国民经方数字解续最低:-9.6%平均:9.95%最高:25.7%O工农业总产值平均每年增长9.6%,其中农业总产值年、均增长2.9%,工业总产值年均增长11.7%。O1963年大庆油田第一口油井试喷成功;典型成就O1964年我国第TS原子弹爆炸成功;。1967年我国第一颗氢弹爆炸成功;、。1968年南京长江大桥全线通车。四五计划(19711975)制定懒应1970年2月,全国计划会议重点讨论了1970年计划和第四个五年计划纲要。同年,中共九届二中全会将经过修改的“四五”计划纲要(草案)作为会议参考文件印发0国民经济增长数字啊续最低:1.4%平均:7.76%最高:12.2%。

    5、工农业总产值平均每年增长7.6%,其中农业总产值年均增长3.4%,ZDU向产值年均增长9.3%。西型成就建成了一大批骨干企业、重点项目和基础设施,国家经济总量比以往有较大增加。三五、四五计划是中国建立独立的比较完整的工业体系的重要阶段。五五计划(19761980)1978年3月第五届全国人大第一次会议上通过十年规划纲要五五Vttll是用廨济体制W期的最后T五年计划国民经济地笠散字解犊最低:1.7%平均:7.84%最高:11.7%O工农业总产值平均每年增长8.1%,农业总产值年均增长5.1%,工业总产值年均增长9.2%.典型成就1978年12月,中共十一届三中全会作出了把工作重点转移到社会主义现

    6、代化建设上来的战略决策,从指导思想上实现了顺成正。二、计划经济体制向社会主义市场经济体制转轨时期的五年计划(从六五”至九五)这一阶段,我国制定实施了4个五年计划,初步建立起社会主义市场经济体制基本框架,基本解决了人民生活的温饱问题,实现了总体小康的战略目标。六五计划(19811985)制定磔及1982年12月第五届全国人民代表大会第五次会议通过国民经济增长数字解犊最低:5.2%平均:10.72%最高:15.2%。社会总产值、工农业总产值、国民生产总值和国民收入平均每年增长11%左右。农业总产值平均每年增长10.8%,工业总产值平均每年增长10.6%。典型成就农村改革迅速发展,家庭联产承包责任制

    7、确立。1982年1月1日,中央发出第一个关于“三农问题的一号文件。七五计划(19861990)制定磔同198阵4月第欠Z三L数字解读到1990年年底,全民所有制工业企业的承包面超过90%。全国1987年预算的物价补贴和企业亏损补贴超过700亿元,约占全国财政收入的1/3。典型成就经济体制改革步伐加快,通过改革,我国经济体制的格局和国民经济运行机制都发生了重大变化,为以后的进一步深化改革奠定了基础。1990年12月,上海证券交易所正式营业。八五计划(19911995)制定通过1991年明第七届全国人民代表大第四次会议通!立数字解犊典型成就国民生产总值平均年增长达到12%,是同期世界各国中经济增长

    8、最快的,也是新中国成立以来经济增长速度最快、波动最/J有时期。O1991年11月,中国以主权国家身份正式加入亚太经合三R;。1992年初,邓小平发表南方谈话;。1992年10月,中国共产党第十四次全国代表大会召开,确立了建立社会主义市场经济体制的改革目标。九五计划(19962000)犒定血国数字解犊典型成就199驿3月第/痘全国人民代表大会第四次会议通过5年间:国内生产总值(GDP)年平均增长8.3%世界平均增长速度3.8%受到亚洲金融危机的影响,中国出口、利用外资和经济增长受到了极大抖砧,政府通过一系列宏观调控政策,国民经济顺利实现了“软着陆”。三、社会主义市场经济体制基本建立后的五年规划(

    9、计划)(从“十五”至“十三五”)这一阶段,我国制定实施了4个五年规划(计划),将胜利实现全面建成小康社会目标,为开启全面建设社会主义现代化国家新征程奠定了坚实基础。十五计划(20012005)制定通过2001年3月第九届:人民代表大次会议通达鼓字颦读1.J。2001年至2004年,年平均居民消费价格上涨率只有1.2%,处于“高增长、低通胀”的最好时期。O高等教育大发展,普通高校在校学生:Hf增加L4倍卜2000年:556.1万人2004年:1333.5万人Fo2000年,西部大开发战略正式实施;典型成就。2001年11月10日,中国加入世界贸易组织(WTO);。2003年10月15日,中国首次

    10、发射载人航天飞行器”神州五号。-I-一五规划(20062010)制定通国200阵3月第十届全国人民代表大会第四次会议通过。从十一五起,国家将缶年讨划”改为WE物!划”数字解读。“十一五”时期,国内生产总值年均增长7.5%,人均国内生产总值比2000年翻一番。城镇新增就业和转移农业劳动力各4500万人,城镇登记失业率控制在5%。典型成就O2006年1月1日,全面取消农业税;O2006年7月1日,青藏铁路正式通车运营;。2008年8月举办北京奥运会;、。2010年举办上海世博会。十二五规划(20112015)制定通过2011年3月第十-届全国人民惨大第四次会议通过数字解读。“十二五”前4年,我国国

    11、内生产总值年均增长8.0%,增长速度领先全球主要经济体。2014年,我国GDP总量居世界第二位。O2012年11月,党的十/次把生态文明建设纳入中国特色社会主义事业“五位一体”总布局。典型成就。2013年11月,党的十八届三中全会作出了全面深化改雌三神.。2014年12月,中央经济工作会议提出,实施一带一路”、京津翼协同发展、长江经济带建设”大战咯”,十三五规划(20162020)犒定通过2016年3月第十二届全国人民代表大会第四次会议审议通过orO20162020年,经济总虽接近100万亿元大关,人均GDP突破1万美元;敬字解犊O2019年,位列全球创新指数排名第14位,研发经费投入总量居世

    12、界第二;。1亿多农业转移人口成为新市民,5000多万贫困人口实现脱贫;O2019年,单位GDP能耗比2015年下降13.2%;O累计与138个国家和30个国际组织签署200份共建“一带一路”合作文件,设立21个自由贸易试验区;O中国共产党第十九次全国代表大会审议通过中国共产党章程(修正案),把习近平新时代中国特色社会主义思想确立为党必须长期坚持的指导思想并写入党章;O十三届全国人大一次会议表决通过中华人民共和国宪法修正案,把党的十九大确定的重大理论观点和重大方针政策特别是习近平新时代中国特色社会主义思想载入宪法;O“复兴号”中国标准动车组投入运行;典型成就O港珠澳大桥正式开通;O国产大型客机C919首飞成功;O首艘国产航母入列;O中国500米口径球面射电望远搐落成启用;O嫦娥四号探测器登陆月球背面;oWb4导航系统正式开通;


    注意事项

    本文(图解新中国历次五年规划(计划).docx)为本站会员(奥沙丽水)主动上传,三一文库仅提供信息存储空间,仅对用户上传内容的表现方式做保护处理,对上载内容本身不做任何修改或编辑。 若此文所含内容侵犯了您的版权或隐私,请立即通知三一文库(点击联系客服),我们立即给予删除!




    宁ICP备18001539号-1

    三一文库
    收起
    展开