欢迎来到三一文库! | 帮助中心 三一文库31doc.com 一个上传文档投稿赚钱的网站
三一文库
全部分类
  • 幼儿/小学教育>
  • 中学教育>
  • 高等教育>
  • 研究生考试>
  • 外语学习>
  • 资格/认证考试>
  • 论文>
  • IT计算机>
  • 法律/法学>
  • 建筑/环境>
  • 通信/电子>
  • 医学/心理学>
  • ImageVerifierCode 换一换
    首页 三一文库 > 资源分类 > DOCX文档下载
    分享到微信 分享到微博 分享到QQ空间

    脂质运载蛋白6测定试剂盒说明书.docx

    • 资源ID:473288       资源大小:20.89KB        全文页数:3页
    • 资源格式: DOCX        下载积分:5
    快捷下载 游客一键下载
    账号登录下载
    微信登录下载
    三方登录下载: 微信开放平台登录 QQ登录 微博登录
    二维码
    微信扫一扫登录
    下载资源需要5
    邮箱/手机:
    温馨提示:
    快捷下载时,用户名和密码都是您填写的邮箱或者手机号,方便查询和重复下载(系统自动生成)。
    如填写123,账号就是123,密码也是123。
    支付方式: 支付宝    微信支付   
    验证码:   换一换

    加入VIP免费专享
     
    账号:
    密码:
    验证码:   换一换
      忘记密码?
        
    友情提示
    2、PDF文件下载后,可能会被浏览器默认打开,此种情况可以点击浏览器菜单,保存网页到桌面,就可以正常下载了。
    3、本站不支持迅雷下载,请使用电脑自带的IE浏览器,或者360浏览器、谷歌浏览器下载即可。
    4、本站资源下载后的文档和图纸-无水印,预览文档经过压缩,下载后原文更清晰。
    5、试题试卷类文档,如果标题没有明确说明有答案则都视为没有答案,请知晓。

    脂质运载蛋白6测定试剂盒说明书.docx

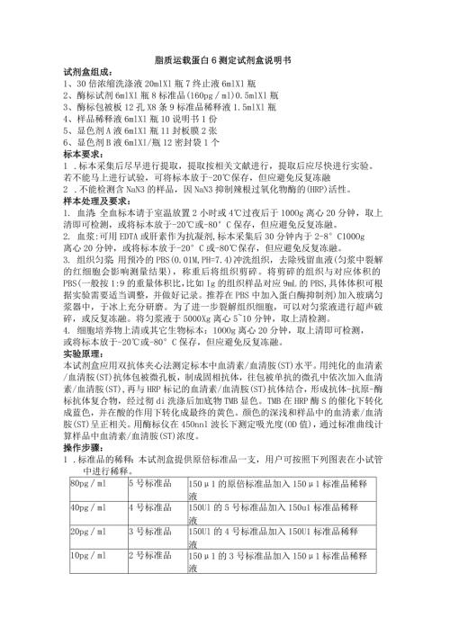
    1、脂质运载蛋白6测定试剂盒说明书试剂盒组成:1、30倍浓缩洗涤液20mlXl瓶7终止液6mlXl瓶2、酶标试剂6mlXl瓶8标准品(160pgml)0.5mlXl瓶3、酶标包被板12孔X8条9标准品稀释液1.5mlXl瓶4、样品稀释液6mlXl瓶10说明书1份5、显色剂A液6mlXl瓶11封板膜2张6、显色剂B液6mlXl/瓶12密封袋1个标本要求:1 .标本采集后尽早进行提取,提取按相关文献进行,提取后应尽快进行实验。若不能马上进行试验,可将标本放于-20保存,但应避免反复冻融2 .不能检测含NaN3的样品,因NaN3抑制辣根过氧化物酶的(HRP)活性。样本处理及要求:1. 血清:全血标本请于

    2、室温放置2小时或4过夜后于100Og离心20分钟,取上清即可检测,或将标本放于-20或-80C保存,但应避免反复冻融。2. 血浆:可用EDTA或肝素作为抗凝剂,标本采集后30分钟内于2-8C100Og离心20分钟,或将标本放于-20C或-80保存,但应避免反复冻融。3. 组织匀浆:用预冷的PBS(0.01M,PH=7.4)冲洗组织,去除残留血液(匀浆中裂解的红细胞会影响测量结果),称重后将组织剪碎。将剪碎的组织与对应体积的PBS(一般按1:9的重量体积比,比如Ig的组织样品对应9mL的PBS,具体体积可根据实验需要适当调整,并做好记录。推荐在PBS中加入蛋白酶抑制剂)加入玻璃匀浆器中,于冰上充

    3、分研磨。为了进一步裂解组织细胞,可以对匀浆液进行超声破碎,或反复冻融。将匀浆液于5000Xg离心510分钟,取上清检测。4. 细胞培养物上清或其它生物标本:10OOg离心20分钟,取上清即可检测,或将标本放于-20或-80C保存,但应避免反复冻融。实验原理:本试剂盒应用双抗体夹心法测定标本中血清素/血清胺(ST)水平。用纯化的血清素/血清胺(ST)抗体包被微孔板,制成固相抗体,往包被单抗的微孔中依次加入血清素/血清胺(ST),再与HRP标记的血清素/血清胺(ST)抗体结合,形成抗体-抗原-酶标抗体复合物,经过彻di洗涤后加底物TMB显色。TMB在HRP酶S的催化下转化成蓝色,并在酸的作用下转化

    4、成最终的黄色。颜色的深浅和样品中的血清素/血清胺(ST)呈正相关。用酶标仪在45Onnl波长下测定吸光度(OD值),通过标准曲线计算样品中血清素/血清胺(ST)浓度。操作步骤:1 .标准品的稀释:本试剂盒提供原倍标准品一支,用户可按照下列图表在小试管中进行稀释。80pgml5号标准品1501的原倍标准品加入1501标准品稀释液40pgml4号标准品150Ul的5号标准品加入150u1标准品稀释液20pgml3号标准品150Ul的4号标准品加入150U1标准品稀释液10pgml2号标准品1501的3号标准品加入1501标准品稀释液5pgml1号标准品150Ul的2号标准品加入150u1标准品稀释

    5、液2 .加样:分别设空白孔(空白对照孔不加样品及酶标试剂,其余各步操作相同)、标准孔、待测样品孔。在酶标包被板上标准品准确加样50Ul,待测样品孔中先加样品稀释液40U1然后再加待测样品IOul(样品最终稀释度为5倍)。加样将样品加于酶标板孔底部,尽量不触及孔壁,轻轻晃动混匀。3 .温育:用封板膜封板后置37C温育30分钟。4 .配液:将30倍浓缩洗涤液用蒸储水30倍稀释后备用5 .洗涤:小心揭掉封板膜,弃去液体,甩干,每孔加满洗涤液,静置30秒后弃去,如此重复5次,拍干。6 .加酶:每孔加入酶标试剂50Ul,空白孔除外。7 .温育:操作同3。8 .洗涤:操作同5。9 .显色:每孔先加入显色剂

    6、A50Ul,再加入显色剂B50ul,轻轻震荡混匀,37避光显色10分钟.10 .终止:每孔加终止液50Ul,终止反应(此时蓝色立转黄色)。11 .测定:以空白孔调零,45Onm波长依序测量各孔的吸光度(OD值)。测定应在加终止液后15分钟以内进行。操作程序总结:惟备试剂,样品和标准品I加入准备好固样品和标准品,37C反应30分钟;一板5次,即入酶标试剂,373反应30分钟II1洗板5次,入显色液A、B,37匕显色入分钟加入菱止液I115分钟之圆OD计算:以标准物的浓度为横坐标,OD值为纵坐标,在坐标纸上绘出标准曲线,根据样品的OD值由标准曲线查出相应的浓度;再乘以稀释倍数;或用标准物的浓度与O

    7、D值计算出标准曲线的直线回归方程式,将样品的OD值代入方程式,计算出样品浓度,再乘以稀释倍数,即为样品的实际浓度。注意事项:1 .试剂盒从冷藏环境中取出应在室温平衡15-30分钟后方可使用,酶标包被板开封后如未用完,板条应装入密封袋中保存。2 .浓洗涤液可能会有结晶析出,稀释时可在水浴中加温助溶,洗涤时不影响结果。3 .各步加样均应使用加样器,并经常校对其准确性,以避免试验误差。一次加样时间最好控制在5分钟内,如标本数量多,推荐使用排枪加样。4 .请每次测定的同时做标准曲线,最好做复孔。如标本中待测物质含量过高(样本OD值大于标准品孔第一孔的OD值),请先用样品稀释液稀释一定倍数(n倍)后再测定,计算时请最后乘以总稀释倍数(XnX5)。5 .封板膜只限一次性使用,以避免交叉污染。6 .底物请避光保存。7 .严格按照说明书的操作进行,试验结果判定必须以酶标仪读数为准.8 .所有样品,洗涤液和各种废弃物都应按传染物处理。9 .本试剂不同批号组分不得混用。


    注意事项

    本文(脂质运载蛋白6测定试剂盒说明书.docx)为本站会员(飞猪)主动上传,三一文库仅提供信息存储空间,仅对用户上传内容的表现方式做保护处理,对上载内容本身不做任何修改或编辑。 若此文所含内容侵犯了您的版权或隐私,请立即通知三一文库(点击联系客服),我们立即给予删除!




    宁ICP备18001539号-1

    三一文库
    收起
    展开