欢迎来到三一文库! | 帮助中心 三一文库31doc.com 一个上传文档投稿赚钱的网站
三一文库
全部分类
  • 幼儿/小学教育>
  • 中学教育>
  • 高等教育>
  • 研究生考试>
  • 外语学习>
  • 资格/认证考试>
  • 论文>
  • IT计算机>
  • 法律/法学>
  • 建筑/环境>
  • 通信/电子>
  • 医学/心理学>
  • ImageVerifierCode 换一换
    首页 三一文库 > 资源分类 > DOCX文档下载
    分享到微信 分享到微博 分享到QQ空间

    14教学主管岗位说明书.docx

    • 资源ID:475601       资源大小:15.18KB        全文页数:5页
    • 资源格式: DOCX        下载积分:5
    快捷下载 游客一键下载
    账号登录下载
    微信登录下载
    三方登录下载: 微信开放平台登录 QQ登录 微博登录
    二维码
    微信扫一扫登录
    下载资源需要5
    邮箱/手机:
    温馨提示:
    快捷下载时,用户名和密码都是您填写的邮箱或者手机号,方便查询和重复下载(系统自动生成)。
    如填写123,账号就是123,密码也是123。
    支付方式: 支付宝    微信支付   
    验证码:   换一换

    加入VIP免费专享
     
    账号:
    密码:
    验证码:   换一换
      忘记密码?
        
    友情提示
    2、PDF文件下载后,可能会被浏览器默认打开,此种情况可以点击浏览器菜单,保存网页到桌面,就可以正常下载了。
    3、本站不支持迅雷下载,请使用电脑自带的IE浏览器,或者360浏览器、谷歌浏览器下载即可。
    4、本站资源下载后的文档和图纸-无水印,预览文档经过压缩,下载后原文更清晰。
    5、试题试卷类文档,如果标题没有明确说明有答案则都视为没有答案,请知晓。

    14教学主管岗位说明书.docx

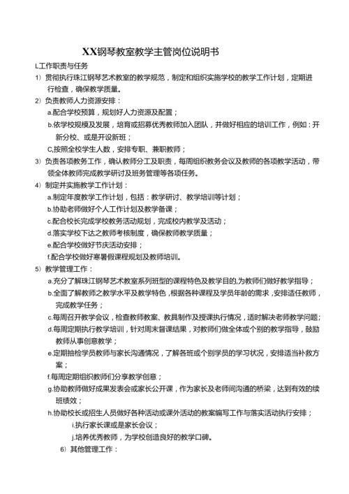
    1、XX钢琴教室教学主管岗位说明书L工作职责与任务1)贯彻执行珠江钢琴艺术教室的教学规范,制定和组织实施学校的教学工作计划,定期进行检查,确保教学质量。2)负责教师人力资源安排:a.配合学校预算,规划好人力资源及配置;b.依学校规模及发展,培育或招募优秀教师加入团队,并做好相应的培训工作,例如:开新分校、或是开设新班;C,按照全校学生人数,安排专职、兼职教师;3)负责各项教务工作,确认教师分工及职责,每周组织教务会议及教师的各项教学活动,带领全体教师完成教学研讨及班务管理等各项任务。4)制定并实施教学工作计划:a.制定年度教学工作计划,包括:教学研讨、教学培训等计划;b.协助老师做好个人工作计划及

    2、教学备课;c.配合校长完成学校教务活动规划,完成校内教学及活动;d.落实学校下达之教师考核制度,确保教师教学质量;e.配合学校做好节庆活动安排;f.配合学校做好寒暑假课程规划及教师培训。5)教学管理工作:a.充分了解珠江钢琴艺术教室系列班型的课程特色及教学目的,为教师们做好教学指导;b.全面了解教师之教学水平及教学特色,根据各种课程及学员年龄的需求,安排适任教师,完成教学任务;c.每周召开教学会议,检查教师教案、教具制作及授课执行情况,适时解决老师教学问题;d.每周定期执行教学培训,针对周末督课结果,对教师们做全体或个别的教学指导,鼓励教师从事创意教学;e.定期抽检学员教师与家长沟通情况,了解

    3、各班或个别学员的学习状况,安排适当补救方案;f.每周定期组织教师们分享教学创意;g.协助教师做好成果发表会或家长公开课,作为家长及老师间沟通的桥梁,达到有效的续班绩效;h.协助校长或招生人员做好各种活动或课外活动的教案编写工作与落实活动执行安排;i.执行家长课或是家长会议;j.培养优秀教师,为学校创造良好的教学口碑。6)其他管理工作:a.执行珠江钢琴艺术教室有关规定及各种教学制度,协助全校排班工作,保证有序的教学环境及品质;b.检查并掌控教师教学进度及学生进度;c.抽查班级班务资料的完整度;d.抽查教师授课及服务满意度;e.管理好校内教具及教学资源,保证教师上课资源丰富;f.更新及维护教学资源

    4、及教具的完整性,保证上课的品质;g.协调教师间的代课调课事宜。2、工作绩效标准D教师心态稳定,工作积极认真;2)教学口碑好,教学质量得到家长的认同,达成高续班率;3)落实会议及教学培训,提高教学质量;4)严格查核各项班务管理资料;5)控制人力成本,提高学校毛利率。3、岗位工作职责权限D对学校教学品质口碑及教学成效负责;2)负责管理学校教师招聘、培训、督课及教务工作管理;3)确保教师完成教学目标及教学工作,提高学员学习成效及家长满意度;4)定期对老师进行在职培训;5)针对学校教学状况组织老师做好教学研讨;6)结合学校状况组织教研工作;7)视学校状况规划教学竞赛及活动。4、专业知识水平要求D大专艺

    5、术教育或本科以上学历2)具备教师师资或早教类证书3)具备优秀的艺术教育水平以及专业能力5、岗位技能要求D具备早教及儿童艺术集体课教学能力2)良好的语言组织、肢体表达、亲和能力3)熟练操作OffiCe办公软件6、工作经验要求1)两年以上儿童艺术教育或是早教教学经验;2)对课程设计及教学有一定的认识及规划能力;3)具备两年以上的教学管理经验者优先。7、其它素质要求D团队意识强、责任感强、成本意识强、原则性强;2)工作态度严谨、细致、耐心,工作效率高;3)具有良好的职业操守;4)具备良好的沟通、协调、学习能力;5)具备较强的组织、领导协调管理能力,富有创新精神;6)年龄在26-40岁之间。教学主任具

    6、体工作内容教学主任每年固定工作要项项目处理期间备注1在学校年度总结会议中,报告教务处本年度各项工作的完成情况,包括培训课程及效果、考核情况、教研成果、掉班情况及返班情况、各项活动举办情况、教师的日常表现总评,并结合校长规划进行第二年工作规划报告。2编制下个年度的教学规划,包括教学改革、教研计划。3执行学生学习评估方案,并安排执行,记录考核结果,以适合的方式反馈给家长。4根据年度计划规划教师的人员安排及教学活动。5根据校长制定的学校预算计划,制定下年度的返班及升级续费指标。6协助校长完成教师年度绩效考核。教学主任每月固定工作要项项目处理期间备注1按每月开班及升级规划,安排课程表,保证有一个正常的

    7、教学秩序。第一周2负责教学用书和参考资料的供应工作,及时申请和分配。3向校长汇报工作情况,分析研究教师教学工作状况,及时提出改进意见。4了解教师各个班级的缴费情况,提醒并协助教师做好续班工作。第四周5针对教师掉班报告了解具体情况,尝试补救措施,尽量做到不掉班。第四周6对教师人力资源进行预估,若需招聘教师,及时将所需人数及原因上报校长。第四周7配合下月招生及活动,完成活动计划及提案。第四周8召开教务处会议讨论下个月各项工作规划。第四周9安排好教师下个月执勤值班工作表。第四周10每月教师的各项考核成绩汇总及总结,完成教务主任工作报告交予校长。第四周11准时完成月工作报告并上交给校长。第四周12参与

    8、珠江钢琴艺术教室线上会议,做好记录,并与教师分享。教学主任每周固定工作要项项目处理期间备注1审查教研组、培训组和教师的工作计划,检查教案执行情况。周一2组织教师落实教学工作常规,有计划地组织和参加课程学习、教研活动及教学经验交流活动周四3检查教师备课教案、班务表格的完成情况,针对教学中存在的问题,提出改进措施。周四4有计划有准备地组织教师平时观摩教学或轮流做课指导教师积极改进教学方法,提高课堂教学质量。周五5协助行政系统做好各项教学活动或课外活动的教案编写工作和实际授课安排6协助校长做好员工的招聘工作及各项考核工作7安排周末示范课老师练习示范课8召开教务内部会议,总结本周的工作,对周末及下周的工作重点做出安排,并对教学问题或家长问题进行解析和演练,记录归档周五9了解学生家长的反应情况,做及时的沟通或调整周末10给教师正确的观念,保证上下课学生的安全,有无课的老师都要参与进来周末11按照督课规划及滚动带班规划,进班督课或授课,检验教师的上课效果,课后沟通,给予教师实际性的帮助与指导。周间/周末12主动与校长沟通,互通有无,及时准确了解各方面问题和情况,做到决策的一致性教学主任每日固定工作要项项目处理备注期间1每天都要查看教师的行事历,监督其完成进度和质量2要了解每位教师的工作内容和工作状态,发现问题必须马上解决3查收邮件,及时回复4安排老师进行新生试听或是插班测验


    注意事项

    本文(14教学主管岗位说明书.docx)为本站会员(田海滨)主动上传,三一文库仅提供信息存储空间,仅对用户上传内容的表现方式做保护处理,对上载内容本身不做任何修改或编辑。 若此文所含内容侵犯了您的版权或隐私,请立即通知三一文库(点击联系客服),我们立即给予删除!




    宁ICP备18001539号-1

    三一文库
    收起
    展开