欢迎来到三一文库! | 帮助中心 三一文库31doc.com 一个上传文档投稿赚钱的网站
三一文库
全部分类
  • 幼儿/小学教育>
  • 中学教育>
  • 高等教育>
  • 研究生考试>
  • 外语学习>
  • 资格/认证考试>
  • 论文>
  • IT计算机>
  • 法律/法学>
  • 建筑/环境>
  • 通信/电子>
  • 医学/心理学>
  • ImageVerifierCode 换一换
    首页 三一文库 > 资源分类 > DOCX文档下载
    分享到微信 分享到微博 分享到QQ空间

    ICU飞利浦MP系列监护仪护理操作规范.docx

    • 资源ID:476564       资源大小:16.69KB        全文页数:2页
    • 资源格式: DOCX        下载积分:5
    快捷下载 游客一键下载
    账号登录下载
    微信登录下载
    三方登录下载: 微信开放平台登录 QQ登录 微博登录
    二维码
    微信扫一扫登录
    下载资源需要5
    邮箱/手机:
    温馨提示:
    快捷下载时,用户名和密码都是您填写的邮箱或者手机号,方便查询和重复下载(系统自动生成)。
    如填写123,账号就是123,密码也是123。
    支付方式: 支付宝    微信支付   
    验证码:   换一换

    加入VIP免费专享
     
    账号:
    密码:
    验证码:   换一换
      忘记密码?
        
    友情提示
    2、PDF文件下载后,可能会被浏览器默认打开,此种情况可以点击浏览器菜单,保存网页到桌面,就可以正常下载了。
    3、本站不支持迅雷下载,请使用电脑自带的IE浏览器,或者360浏览器、谷歌浏览器下载即可。
    4、本站资源下载后的文档和图纸-无水印,预览文档经过压缩,下载后原文更清晰。
    5、试题试卷类文档,如果标题没有明确说明有答案则都视为没有答案,请知晓。

    ICU飞利浦MP系列监护仪护理操作规范.docx

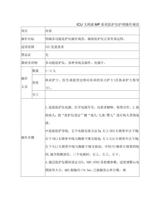
    1、ICU飞利浦MP系列监护仪护理操作规范项目内容操作目标明确多功能监护仪操作规范,确保监护仪正常有效运转。适用范围ICU危重患者禁忌证无器材及用物多功能监护仪、各种导线及插件、电极片。操作人员数量12人资质执业护士、医生或接受过相应培训的实习护士(在执业护士指导下)。分工操作步骤1.连接监护仪电源,打开电源开关,向患者解释,取得合作。2.接收病人:按“监护仪设定”键“成人/儿童/婴儿”进行病人类别选择。3连接监护导线,五个电极安放方法为:右上(RA)右锁骨中点下缘;右下(RL)右锁骨中线与胸廓下缘交接处;左上(LA)左锁骨中点下缘;左下(LL)左锁骨中线与胸廓下缘交接处;中间(V)胸骨左缘第四肋

    2、间,避开除颤部位。三个电极时:右上、左上、左下。4.通过监护仪模块设定ECG、NBP.SP02各检测参数,适度调整心电图波形大小,QRS振幅应0.5mv,已能触发心率计数,调整心报警上下限,选择范围。5 .ECG选择导联、波幅及心率报警上下限,NBP选择血压监测间隔时间及报警,SP02设定SP02上下限。6 .病情平稳后,遵医嘱结束心电监护,向病人解释。取得合作。7 .关机,断开电源,撤去病人身上的电极片,协助病人穿好衣服。&整理床单位。清洁、消毒。操作相关并发症的预防与处理皮肤过敏;告知医师,药物应用或更换电极片或电极片位置。备注L放置电极片时.,应避开伤口、瘢痕、中心静脉插管、起搏器及电除颤时电极板的放置位置。2 .密切监测患者异常心电波形,排除各种干扰和电极片脱落,及时通知医生处理,带有起搏器的患者要区别正常心律和起搏心律。3 .定期更换电极片及粘贴位置。4 .停机时,先向患者说明,取得合作后关机,段开电源。5 .心电监护不具有诊断意义,如需更详细了解心电图变化,需做常规导联心电图。


    注意事项

    本文(ICU飞利浦MP系列监护仪护理操作规范.docx)为本站会员(飞猪)主动上传,三一文库仅提供信息存储空间,仅对用户上传内容的表现方式做保护处理,对上载内容本身不做任何修改或编辑。 若此文所含内容侵犯了您的版权或隐私,请立即通知三一文库(点击联系客服),我们立即给予删除!




    宁ICP备18001539号-1

    三一文库
    收起
    展开