欢迎来到三一文库! | 帮助中心 三一文库31doc.com 一个上传文档投稿赚钱的网站
三一文库
全部分类
  • 幼儿/小学教育>
  • 中学教育>
  • 高等教育>
  • 研究生考试>
  • 外语学习>
  • 资格/认证考试>
  • 论文>
  • IT计算机>
  • 法律/法学>
  • 建筑/环境>
  • 通信/电子>
  • 医学/心理学>
  • ImageVerifierCode 换一换
    首页 三一文库 > 资源分类 > DOCX文档下载
    分享到微信 分享到微博 分享到QQ空间

    青少年精神心理障碍检测量表.docx

    • 资源ID:483723       资源大小:15.05KB        全文页数:3页
    • 资源格式: DOCX        下载积分:5
    快捷下载 游客一键下载
    账号登录下载
    微信登录下载
    三方登录下载: 微信开放平台登录 QQ登录 微博登录
    二维码
    微信扫一扫登录
    下载资源需要5
    邮箱/手机:
    温馨提示:
    快捷下载时,用户名和密码都是您填写的邮箱或者手机号,方便查询和重复下载(系统自动生成)。
    如填写123,账号就是123,密码也是123。
    支付方式: 支付宝    微信支付   
    验证码:   换一换

    加入VIP免费专享
     
    账号:
    密码:
    验证码:   换一换
      忘记密码?
        
    友情提示
    2、PDF文件下载后,可能会被浏览器默认打开,此种情况可以点击浏览器菜单,保存网页到桌面,就可以正常下载了。
    3、本站不支持迅雷下载,请使用电脑自带的IE浏览器,或者360浏览器、谷歌浏览器下载即可。
    4、本站资源下载后的文档和图纸-无水印,预览文档经过压缩,下载后原文更清晰。
    5、试题试卷类文档,如果标题没有明确说明有答案则都视为没有答案,请知晓。

    青少年精神心理障碍检测量表.docx

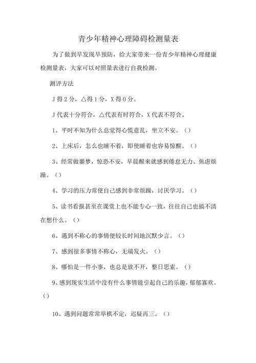
    1、青少年精神心理障碍检测量表为了做到早发现早预防,给大家带来一份青少年精神心理健康检测量表,大家可以对照量表进行自我检测。测评方法J得2分,得1分,X得O分。J代表十分符合,代表有时符合,X代表不符合。1、平时不知为什么总觉得心慌意乱,坐立不安。()2、上床后,怎么也睡不着,即使睡着也容易惊醒。()3、经常做噩梦,惊恐不安,早晨醒来就感到倦怠无力、焦虑烦躁。()4、学习的压力常使自己感到非常烦躁,讨厌学习。()5、读书看报甚至在课堂上也不能专心一致,往往自己也搞不清在想什么。()6、遇到不称心的事情便较长时间地沉默少言。()7、感到很多事情不称心,无端发火。()8、哪怕是一件小事,也总是放不开,

    2、整日思索。()9、感到现实生活中没有什么事情能引起自己的乐趣,郁郁寡欢。()10、遇到问题常常举棋不定,迟疑再三。()11、经常与人争吵发火,过后又后悔不已。()12、一遇到考试,即使有准备也紧张焦虑。()13、一遇挫折,便心灰意冷,丧失信心。()14、很害怕失败,行动前总是提心吊胆,畏首畏尾。()15、感情脆弱,稍不顺心,就暗自流泪。()16、自己瞧不起自己,觉得别人总在嘲笑自己。()17、喜欢比自己年幼或能力不如自己的人一起玩或比赛。()18、发现别人在窃窃私语,就会怀疑是在背后议论自己。()19、参加春游等集体活动时,总有孤独感。()20、害怕见陌生人,人多时说话就脸红。()21、在黑夜

    3、行走或独自在家有恐惧感。()22、一旦离开父母,心里就不踏实。()23、经常怀疑自己接触的东西不干净,反复洗手或换衣服,对清洁极端注意。()24、担心是否锁门和可能着火,反复检查,经常躺在床上又起来确认,或刚一出门又返回检查。()25、对他人的疾病非常敏感,经常打听,深怕自己也患相同的病。()评价参考0-5分。恭喜你!你可以放宽心啦,这表明你的心理非常健康;6-10分。这还属于健康的范围,但应该有所注意咯,你可以可以找老师或同学聊聊;11-19分。你表明你在心理方面有了一些障碍,应采取适当的方法进行调适,或找心理辅导老师帮助你哦;20-25分。注意注意!黄牌警告,你有可能患了某些心理疾病,应找专门的心理医生进行检查治疗;25分以上。这表明你可能有较严重的心理障碍,应及时找专门的心理医生或精神科医生治疗。专家提醒青少年精神心理问题日益严重,若发现自家孩子突然出现异常,要及时与孩子沟通交流,必要时寻求专业医生的帮助。


    注意事项

    本文(青少年精神心理障碍检测量表.docx)为本站会员(田海滨)主动上传,三一文库仅提供信息存储空间,仅对用户上传内容的表现方式做保护处理,对上载内容本身不做任何修改或编辑。 若此文所含内容侵犯了您的版权或隐私,请立即通知三一文库(点击联系客服),我们立即给予删除!




    宁ICP备18001539号-1

    三一文库
    收起
    展开