欢迎来到三一文库! | 帮助中心 三一文库31doc.com 一个上传文档投稿赚钱的网站
三一文库
全部分类
  • 幼儿/小学教育>
  • 中学教育>
  • 高等教育>
  • 研究生考试>
  • 外语学习>
  • 资格/认证考试>
  • 论文>
  • IT计算机>
  • 法律/法学>
  • 建筑/环境>
  • 通信/电子>
  • 医学/心理学>
  • ImageVerifierCode 换一换
    首页 三一文库 > 资源分类 > DOCX文档下载
    分享到微信 分享到微博 分享到QQ空间

    医美整形客服回访管理制度.docx

    • 资源ID:511087       资源大小:23.16KB        全文页数:7页
    • 资源格式: DOCX        下载积分:5
    快捷下载 游客一键下载
    账号登录下载
    微信登录下载
    三方登录下载: 微信开放平台登录 QQ登录 微博登录
    二维码
    微信扫一扫登录
    下载资源需要5
    邮箱/手机:
    温馨提示:
    快捷下载时,用户名和密码都是您填写的邮箱或者手机号,方便查询和重复下载(系统自动生成)。
    如填写123,账号就是123,密码也是123。
    支付方式: 支付宝    微信支付   
    验证码:   换一换

    加入VIP免费专享
     
    账号:
    密码:
    验证码:   换一换
      忘记密码?
        
    友情提示
    2、PDF文件下载后,可能会被浏览器默认打开,此种情况可以点击浏览器菜单,保存网页到桌面,就可以正常下载了。
    3、本站不支持迅雷下载,请使用电脑自带的IE浏览器,或者360浏览器、谷歌浏览器下载即可。
    4、本站资源下载后的文档和图纸-无水印,预览文档经过压缩,下载后原文更清晰。
    5、试题试卷类文档,如果标题没有明确说明有答案则都视为没有答案,请知晓。

    医美整形客服回访管理制度.docx

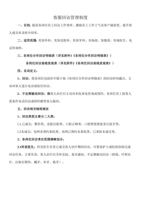
    1、客服回访管理制度一、目的:提高各岗位员工回访工作效率、激励员工工作士气及客户满意度,提升客人成交率及转介绍率。二、适用范围:美容外科、美容皮肤科、美容牙科、市场部、客服部、咨询医生、电话咨询师。三、各岗位合作回访明细表(详见附件1各岗位合作回访明细表)各岗位回访曲线直观表(详见附件2各岗位回访曲线直观表)四、名词定义:1、回访:指各岗位包括但不限于按各岗位合作回访明细表的回访时间截点,主动对客人进行电话或短信回访。2、不定期被动回访:指客人治疗后主动对本院来电咨询或预约,各岗位员工按客人需求作电话回访或即时解答客人疑问。五、回访相关细则规定1、回访类型主要分二大类:1.1.已成交:整形类、皮肤

    2、注射类、口腔正畸类、口腔烤瓷修复美白洗牙类。1.2未成交:电网未预约来院类、电网已预约未来院类、已来院未成交类。2、各岗位回访责任范围清晰划分:2.1科室医生:科室医生负责已成交客人治疗期间回访,可要求护士或医助协助完成回访任务,主要负责:客人治疗后关怀安抚、复诊通知、不定期被动回访(拆线、疗程治疗、注射后塑形、戴牙、补牙、拔牙)。2.2咨询医生:2.2.1针对已成交客人,主要负责:客人治疗后情感维护、治疗后效果关怀安抚、再开发、转介绍、临时活动告知。2.2.2针对已来院未成交客人,咨询医生需按回访时间截点回访客人,了解客人抗拒点(可邀请电网咨询师协助),再次邀请上门并达成成交及临时活动告知2

    3、3客服专员:负责已成交客人的满意度调查、生日短信祝福、临时活动告知。8天、30天满意度调查侧重于院内服务满意度调查,90天、126天及180天满意度调查侧重于治疗后效果及离院后服务满意度调查2.4电网咨询师:主要负责未预约来院及已预约未来院客人回访。2. 4.1针对未预约来院客人,侧重于邀请客人来院。2 .4.2针对已预约未来院客人,电网咨询师需在客人预约来院期间每天向客人发送相关整形美容知识小贴式短信,保持不间断联系并关注客人是否按预约时间来院。3 .5市场部:侧重于通过与美容院合作渠道,由美容院介绍客人来院。市场部需与咨询医生密切配合,促使客人成交并进行后期维护。3、各岗位回访时间截点清晰

    4、化:3.1 科室医生:1 .1.1整形类手术:术后第2天(术后关怀安抚)、第7天(折线复诊通知).2 .1.2皮肤(脱毛、光子类):治疗后第2天(术后关怀安抚)、第7天(灵活添加回访计划)、第29天(后续每月皮肤疗程复诊通知)。3 .1.3皮肤、V射频类:治疗后第2天(术后关怀安抚)、第10天(后续每月皮肤疗程复诊通知)。4 .1.4BoTOX注射类:治疗后第2天(术后关怀安抚)、第4天(治疗后关怀安抚)、第8天。3.1.5玻尿酸填充治疗后第2天(术后关怀安抚)、第15天(复诊、注射塑形)。3.2咨询医生:3.2.1针对已成交客人,负责客人治疗后第7天(皮肤脱毛类、光子类、V射频类、填充注射类

    5、第15天(整形类)、第60天、第120天、第150天,不定期回访及活动通知。(第7天或15天根据科项目类别选择)3.2.2针对已来院未成交客人,负责客人离院后第2天、第7天、第15天、第30天及后期每月一次回访直至成交。3. 3客服专员:负责客人治疗后第8天、第30天、第90天、第126天180天、生日当天及不定期回访。3.4电网咨询师:针对未来院客人,每周1次电话回访邀约直至来院。4、回访曲线由运营中心提前录入至CRM系统,医生只需对复诊时间做相应更改,其它部门均由系统自动提醒回访。5、针对已成交客人再次上商务通咨询其它项目,如被非首诊电网咨询师跟踪到,必须接诊或告之首诊咨询师接诊,杜绝

    6、恶意不接诊行为。6、客服专员做满意度调查时,必须向客人证实监督科室医生和咨询医生在此之前是否有做电话回访,如没有,则需纪录客人资料后,第一时间与相应回访责任人联系并监督回访。7、科室医生务必确保通知客人来院复诊拆线或治疗,确保治疗效果及医疗安全。8、已成交客人的生日短信由客服部统一发送,咨询医生可监督跟踪。9、院内临时活动促销回访安排:9.1针对活动促销短信,由企划部编辑定稿后交运营中心,由运营中心负责分配给相应电网咨询师、咨询医生、市场部、客服部使用。9.2针对活动通知短信群发,由运营中心针对企划部所定的客户群作系统筛选操作并统一发送。9.3针对临时活动回访邀约安排:客服部负责VIP客人邀约

    7、咨询医生负责已来院客人邀约(可邀请客服协助),电网咨询师负责未上门客人邀约,市场部负责渠道客人邀约。9.4针对回访邀约表,由运营中心负责汇总统计各部门邀约客人情况后,提交财务执行相应激励政策。(详见附件3活动邀约表)10、各岗位在回访过程中,应配合找出回访障碍点(客观或主观原因),及时上报运营中心并提出协助解决需求。六、奖惩规定1、如发现被动咨询到的电网咨询师恶意不接诊导至客人资源损失,一经核实,对该咨询师强制性处以50元/次乐捐,乐捐费用作为部门活动经费。2、各岗位严格按回访截点做相应回访,否则一经核实,客人资源将作为公共资源处理。七、此制度于2018年10月15日执行,最终解释权归属运营

    8、中心。八、附件:附件1各岗位合作回访明细表)附件2各岗位回访曲线直观表)附件3活动邀约表运营中心附件1各岗位合作回访明细表第三次第四次第五次回时回访人回访内容一访问一I1时回访人回访内容回访时间(天)回访人回访内容8客服薪怠度调查(院内服务)15咨询医生情感维护30客服薪意度调查8客服满意度调查(院内服务)29医生皮肤复诊30客服潮意度调查8客照防意度调查(院内即免)29医生皮肤复诊30客服防意度调查8客服防意度调查(院内砥务)10医生治疗后关怀安底30客服褥意度调查7咨询医生情感维护8医生治疗后关怀安拉30客服满意度调查8客服薪意度调查(院内月艮务)15医生复诊、注射塑形30客服薪意度调查1

    9、2电网咨询邀约上门18电网咨询邀约上门24电网咨询遨约上门3电网咨询短信维护4电网咨询短信维护5电网咨询短信维护60咨询医生再次上门、达成成交90咨询医生再次上门、达成成交120咨询医生再次上门、达成成交第八次第九次第十次回访Hdio1.回访人回访内容回访Rdio1.回访人回访内容回访时间f主、回访人回访内容120咨询医生情感维护126客服赭意度调查/R)肉日R150咨询医生继续转介绍、A*JXr120咨询医生情感维护126客服满意度调查,R肉BR150咨询医生继续转介绍、frX1.120咨询医生情感维护126客服满意度调查,R肉BR150咨询医生继续转介绍、120咨询医生情感维护126客服温

    10、意度调查fR,ft1.HG150咨询医生维续转介绍、一出口无120咨询医生情感维护126客服法意度调查fR由BR150咨询医生继续转介绍、120咨询医生情感维护126客服温意度调查,R肉BR150咨询医生继续转介绍、类型类别第一次第二次回访时间(天)回访人回访内容回访时间(天)回访人回访内容已成交整形类2医生术后关怀安扶7医生折线复诊通知皮肤、脱毛类2医生术后关怀安抚7咨询医生情感维护皮肤、光子类2医生术后关怀安抚7咨询医生情感维护皮肤、V射频类2医生术后关怀安抚1咨询医生情感维护BOTOX注射类2医生术后关怀安抚4医生治疗后关怀安抚注射填充类2医生术后关怀安抚7咨询医生情感维护未成交电网未赖

    11、约柒隙妻2电网咨询邀约上门6电网咨调邀约上门电网已预约未来院类1电网咨询短信维护2电网咨调短信维护已来院未成交类2咨询医生再次上门、达成成交30咨询医生再次上门、达成成交类处类别第六次第七次回访时间回访人回访内容回访时间(=回访人回访内容已成交整形类60咨询医生术后效果、情威绅虻I90客服满意度调查皮肤、脱毛*60咨询医生术后效果、情成第90客服满意度调查皮肤、光工人60咨询医生术后效果、情威舜4白90客服满意度调查皮肤、V切定5米60咨询医生术后效果、情或摊4台90客服离意度调查BoToX注射*60咨询医生术后效果、情90客服满意度调查注射填充类60咨询医生术后效果、情90客服筋意度调查电网未授约R*30电网咨询邀约上门临时性活,h电网咨询活动告知附件3活动邀约表活动邀约表序号约期邀日客人姓名电话客人类型邀约部门遨约人客人来院时间备注初诊复诊转介绍


    注意事项

    本文(医美整形客服回访管理制度.docx)为本站会员(奥沙丽水)主动上传,三一文库仅提供信息存储空间,仅对用户上传内容的表现方式做保护处理,对上载内容本身不做任何修改或编辑。 若此文所含内容侵犯了您的版权或隐私,请立即通知三一文库(点击联系客服),我们立即给予删除!




    宁ICP备18001539号-1

    三一文库
    收起
    展开