欢迎来到三一文库! | 帮助中心 三一文库31doc.com 一个上传文档投稿赚钱的网站
三一文库
全部分类
  • 幼儿/小学教育>
  • 中学教育>
  • 高等教育>
  • 研究生考试>
  • 外语学习>
  • 资格/认证考试>
  • 论文>
  • IT计算机>
  • 法律/法学>
  • 建筑/环境>
  • 通信/电子>
  • 医学/心理学>
  • ImageVerifierCode 换一换
    首页 三一文库 > 资源分类 > DOCX文档下载
    分享到微信 分享到微博 分享到QQ空间

    xx项目工程设计协议书.docx

    • 资源ID:515947       资源大小:15.63KB        全文页数:4页
    • 资源格式: DOCX        下载积分:5
    快捷下载 游客一键下载
    账号登录下载
    微信登录下载
    三方登录下载: 微信开放平台登录 QQ登录 微博登录
    二维码
    微信扫一扫登录
    下载资源需要5
    邮箱/手机:
    温馨提示:
    快捷下载时,用户名和密码都是您填写的邮箱或者手机号,方便查询和重复下载(系统自动生成)。
    如填写123,账号就是123,密码也是123。
    支付方式: 支付宝    微信支付   
    验证码:   换一换

    加入VIP免费专享
     
    账号:
    密码:
    验证码:   换一换
      忘记密码?
        
    友情提示
    2、PDF文件下载后,可能会被浏览器默认打开,此种情况可以点击浏览器菜单,保存网页到桌面,就可以正常下载了。
    3、本站不支持迅雷下载,请使用电脑自带的IE浏览器,或者360浏览器、谷歌浏览器下载即可。
    4、本站资源下载后的文档和图纸-无水印,预览文档经过压缩,下载后原文更清晰。
    5、试题试卷类文档,如果标题没有明确说明有答案则都视为没有答案,请知晓。

    xx项目工程设计协议书.docx

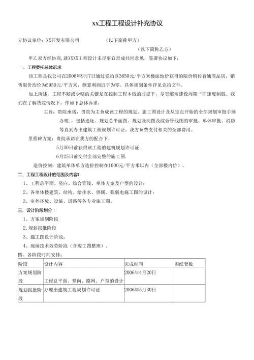
    1、XX工程工程设计补充协议立协议单位:XX开发有限公司(以下简称甲方)(以下简称乙方)甲乙双方经协商,就XXXX工程设计未尽事宜形成共同意见,签署协议如下:一、工程委托总体诉求该工程是我公司在2006年9月7日通过竞拍以3650元/平方米楼面地价获得的限价销传普通商品房,销售限价均价为5950元/平方米,测算利润近乎为零。具体规划条件详见竞拍文件。如上所述,工程不赔或少赔的关键是在控制工程本钱的前提下,尽贵缩短建设周期“即速度制胜。我们在了解货院情况下,作如下总体诉求,主旨:贵院承诺,贵院为主负成该工程的规划、施工图设计及从定点开始的全部规划审批手续办理.,包括选址、规划总平面图、规划竖向图及综

    2、合管线图的审批、单体审批、消防等直到办出建筑工程规划许可证。我方负费支付相关的全部费用。里程碑方案:贵院承诺在我方的配合下,5月30日前获得该工程的建筑规划许可证:6月25日前交付全部完整的施工图.造价控制:建筑单体单方造价控制在100O元/平方米以内(全部楼内价)。二、工程工程设计的范围及内容I1、工程总平面、竖向、综合管线、单体方案及户型的设计:2、各单体楼建筑、结构、给排水、供暖、强弱电施工图的设计:3、室外环境、设施、道路等各专业施工图。三、设计阶段划分:1、方案规划阶段2,规划报批阶段3、施工图设计阶段:4、现场技术效劳阶段(含竣工图整理)。四、各阶段时间安排:阶段设计内容完成时间图

    3、纸套数方案规划阶段工程总平面、竖向、路网、户型的设计2006年4月20日规划报批阶段办理出建筑工程规划许可证2006年5月30日施工图设计阶段1、建筑、结构、给排水、强弱电、供暖施工图及水电设饴施工图设计;2、施工图所附带的各专业说明2004年6月25日壹拾陆套,6月25日前十套,师公时陆套室外工程设计阶段1、室外、二级道路施工图、庭院小道施工图:2、景观池及各种小品施工图;3、步行入口施工图;4、各种设施及室外雨、污水管网施工图2004年7月30日壹拾陆套现场技术效劳阶段1、开工前技术交底;2、地基验收;3、解决现场复杂技术问题:4、负责宏杂结构的钢施验收:5、负贡某些设计变更6、负货同甲方

    4、施工单位共同编制工程竣工图2006年8月1日至工程全部竣工提供陆套由甲方、渔工单位和乙方共同编制的工程泼工图蓝图五、规划设计具体要求(1)户型要求,总平面布局务必到达20个单元,全部五层或局部五层设设。户型比例如下:面枳大小(nf)户型户型比例布置位置8595两室一厅65%中间单元I05120三室一厅35%单体两头(2)雎体设计:全部5层带阁楼,尽量考虑三单元组合,阁楼双面起坡,阁楼屋面坡度不超过30,屋面起檐高度不超过300三,(3)房屋主朝向要求。所有房屋的主朝向朝南,偏东不超过15度。(4)所有楼座结合地形差布巴,平衡上方量,不设计地下空间,不设计公共建筑。(5)车位:全部按地上考虑,

    5、数珏能通过规划审批即可。(6)其他规划指标要求建筑类型:全部五乂住宅:六、设计费及支付方式:I、本工程设计费及规划办理手续费总额为伍拾伍万圆整人民币(550000.00)2、本工程设计费各阶段所占比例:设计费总额为肆拾万元人民币(400000.00),占80%规划办理手续费总额为查拾伍万圆人民币(150000.00),占20%;方案设计占设计贽总额的20%施工图占设计费总额的30%室外工程占设计费总额的20%现场技术效劳占设计费总额的10%;规划办理手续费15万雎独计算。3、支付方式:(1)本协议签署生效,按合同约定获得建筑工程规划许可证,甲方支付乙方人民而贰拾叁万元整(230000.00)。

    6、即20%设计费及全部规划办理手续费(2)施工图按约定的时间和份数提交绐甲方,经甲方及有关人员审核确认完整细致,甲方编制完毕招标标底后两日内,甲方支付乙方人民币登拾伍万元整(150000.00)。(2)主体封顶,经质监站验收备案后5日内,甲方支付乙方人民币叁万元整(30000.00)。(3)室外配套渔工图按约定的时间完成并提交甲方,甲方支付乙方人民币砧万元整(Y60000.00).(4)工程蝮工,甲方对乙方的设计及现场效劳进行评价,现场效劳优良、图纸设计优秀、施工期间未出现大量补图现象、施工完毕未出现设计侦量问题及构造质员通病,工程竣工结算值未因乙方的原因而增加,甲方支付乙方人民币叁万元整(30

    7、000.00):(5)余款为保修金,自住户入住起一年内无重大质量事故,一次性付清。七、其他设计要求:I、结构设计:施工图设计要求细致、完善。结构设计方案合理,钢筋标准清晰,要求有钢筋用信表和钢筋详图,平法设计标注标准要求与结构总说明中的平法设计示范标准相一致。若某些部位套用标准图,应将标准图及设计图纸同递交甲方。结构设计方案经甲方同意前方可进行施工图设计。2、建筑设计:施工图要求详尽细致,每一处都应交代清楚,特别是细部构造处理应交代清楚,到达可以指导施工的水平。建筑设计方案经甲方同意前方可进行施工图设计。3、其他多功能建筑小品或建筑物的设计除进行建筑设计外,还应有结构、给排水和强弱电系统的设计

    8、4,室外需进行土建施工的设施都应做出各专业施工图。5,环境设计:除绿化植物由甲方另行委托外,其他局部应按规划总图所标注的工程做施工图。6、空调机座:阳台都应有排水系统,并做排水量计算;7,其他专业:强电:按一户一表设计,电表出户。弱电:每户设两个电视插座:设一个对讲联网话机:设宽带、电话插座各两个:给水:按自来水公司每户一个水表设计,水表及控制阀出户;供暖,按每户自行拄制设计考虑煤气管道和煤气表的位置。8、设计深度:各专业设计、室外各专业管网设计、道路设计、建筑小品设计均应到达可以指导施工和编制完整的施工图预算书的深度,所有节点、细部作法应绘制成图用以指导施工。建筑作法应根据本工程的特点进行

    9、编制,不准选用标准图.施工图设计要求细致完善,不准留有空白,不应后补遗漏的图。9、实行方案优化设计:乙方应时工程的建筑、结构(该专业应特别注重方案优化)、给排水、电气、供暧以及其他方面的设计进行优化,选择最优化的方案进行设计。七、违约责任:I、本协议书处署生效后,甲乙双方都应遵守协议条款的约定和履行条款的义务,未履行义务和未遵守条款约定都视为违约。2、规划报批阶段,乙方按时办理出建筑规划许可证,在原来设计费基础上奖励万元,提前周奖励3万元;每拖延10日扣手续交I万元,超过60日将扣除全部规划手续办理费用,超过90日,每拖一日,赔偿我方1万元人民币。3、由于乙方设计质量问题造成工程费用增加,致使

    10、甲方需重新设计,甲方除不负担设计费外,还可中止协议并向乙方索赔相应的损失.4、其他各阶段中,乙方未按期交付设计图纸,每拖期一天,乙方应给予甲方壹仟元人民币的损失赔偿,同时甲方可延期个月支付应付的设计费,交图时间以甲方人员的签字日期为准。5、其他各设计阶段中,乙方保质保量地完成任务并及时交付了设计图和设计文件,甲方未按期支付设计费,每超一天,甲方给予乙方宜仟元人民币的损失赔偿。6、当乙方的设计质量以及制图深度达不到甲方的要求,无法指导施工和无法编制完整的施工图预算书,甲方有权单方面中止协议,不付设计费.八、争议的解决:协议履行过程中若发生争议,双方先协商解决,协商不成,由有管辂权的人民法院审理。九、未尽事宜双方协商解决。十、本协议一式六份,甲乙双方各执三份,具有同等法律效力。十一、本协议经双方签字盖章后生效。甲方:XX开发有限公司乙方:负贡人:负成人:经办人:经办人:


    注意事项

    本文(xx项目工程设计协议书.docx)为本站会员(peixunshi0)主动上传,三一文库仅提供信息存储空间,仅对用户上传内容的表现方式做保护处理,对上载内容本身不做任何修改或编辑。 若此文所含内容侵犯了您的版权或隐私,请立即通知三一文库(点击联系客服),我们立即给予删除!




    宁ICP备18001539号-1

    三一文库
    收起
    展开