欢迎来到三一文库! | 帮助中心 三一文库31doc.com 一个上传文档投稿赚钱的网站
三一文库
全部分类
  • 幼儿/小学教育>
  • 中学教育>
  • 高等教育>
  • 研究生考试>
  • 外语学习>
  • 资格/认证考试>
  • 论文>
  • IT计算机>
  • 法律/法学>
  • 建筑/环境>
  • 通信/电子>
  • 医学/心理学>
  • ImageVerifierCode 换一换
    首页 三一文库 > 资源分类 > DOCX文档下载
    分享到微信 分享到微博 分享到QQ空间

    大型酒店客房检查查房制度.docx

    • 资源ID:523938       资源大小:10.80KB        全文页数:4页
    • 资源格式: DOCX        下载积分:5
    快捷下载 游客一键下载
    账号登录下载
    微信登录下载
    三方登录下载: 微信开放平台登录 QQ登录 微博登录
    二维码
    微信扫一扫登录
    下载资源需要5
    邮箱/手机:
    温馨提示:
    快捷下载时,用户名和密码都是您填写的邮箱或者手机号,方便查询和重复下载(系统自动生成)。
    如填写123,账号就是123,密码也是123。
    支付方式: 支付宝    微信支付   
    验证码:   换一换

    加入VIP免费专享
     
    账号:
    密码:
    验证码:   换一换
      忘记密码?
        
    友情提示
    2、PDF文件下载后,可能会被浏览器默认打开,此种情况可以点击浏览器菜单,保存网页到桌面,就可以正常下载了。
    3、本站不支持迅雷下载,请使用电脑自带的IE浏览器,或者360浏览器、谷歌浏览器下载即可。
    4、本站资源下载后的文档和图纸-无水印,预览文档经过压缩,下载后原文更清晰。
    5、试题试卷类文档,如果标题没有明确说明有答案则都视为没有答案,请知晓。

    大型酒店客房检查查房制度.docx

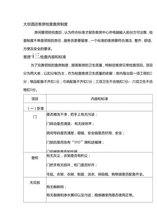
    1、大坦酒店客房检查查房制度房间要领班检查后,认为符合标准才报告客房中心并电脑输入前台方可出售,检查制度不单是领班的责任,服务员更要留意,一个标准的客房要符合清洁、整齐、舒适、方便及安全的要求。客房i三检查内容和标准为了完善领班的查房制度,提高客房的卫生质量,特制定客房日常检查项目。项目分为两大类,以扣分制为主,作为检查客房卫生质量的依据:房内每出现一项工程扣2分;物品配备不齐扣1分;巾类配备不齐扣2分;三项卫生不合格扣2分;六项卫生不合格扣5分。项目内容和标准(一)卧室门是否擦洗干净,把手上有无污迹;门转动是否清楚,有无吱呀声;房间号码是否清楚,窥镜、安全链是否好用、安全;门锁后是否挂有“DND

    2、牌和送餐牌;门后磁吸是否起作用。壁柜有无灰尘,衣架是否有积尘;门把手有无损坏,柜门是否好开;毛毯、衣架、衣刷、鞋拔、浴衣、保险箱、购物袋是否配备齐全。天花板有无蜘蛛网;有无裂痕和渗水黄印以及污迹;烟感器使用是否使用正常。墙壁有无污迹或裂缝及涂料剥落之处;墙上挂的画是否摆正,有无灰尘;窗户窗框、窗台有无灰尘,窗玻璃是否已擦干净;窗帘有无破损,是否干净,窗帘轨、钩、滑轮是否完好。灯房内所有灯具是否正常,灯罩有无污迹和灰尘;灯杆有无氧化生锈;开关是不完好。空调空调风叶、隔尘网是否积尘。位置是否摆放正确;运转是否正常,温度是否调在规定的档位上;开关上有无污迹、破损。床床铺得是否匀称、平整;床单、被套

    3、枕套有无污迹、毛发;床头板及床裙是否干净;床脚是否稳固。床头柜有无灰尘;控制板上的开关是否灵用;电话机、电视播控器是否正常、干净;台面上配备的物品是否齐全,摆放是否整齐;鞋篮有无灰尘,擦鞋服务宣传是否破损,篮内物品是否配齐咖啡桌椅位置是否摆放正确;是否清洁干净,椅面有无破损污溃;烟灰缸是否清洁干净,火柴是否被划过。茶具水壶、茶杯是否干净、足够数,;茶叶、吸管、调酒棒有无配备;托盘内是否有尘。写字台桌椅及各部位有无灰尘;抽屉内处是否干净,洗衣袋、洗衣单是否配备齐全;文件夹内的印刷品、宣传册是否配备齐全。电视机荧光屏、外壳及电视柜是否干净;音响是否良好,图像是否清晰、稳定。电冰箱内外是否干净,工

    4、作是否正常。饮料是否按规定配齐,酒水单是否摆放正确。行李柜柜门开关是否正常,柜内有无杂物;地毯上有无污渍和尘土。垃圾桶垃圾有无处理,桶内外是否清洗干净;位置摆放是否正确。镜面是否干净明亮,有无水银脱落发黑;镜框是否干净无尘。地毯是否干净,有无污溃或破损。地角线是否干净,木板有无发黑和污溃。(卫生间)n门、门锁是否清洁、正常。灯天花板灯、镜灯有无落灰;开关插头是否灵用,有无破损。地板是否清洁,有无毛发杂物。墙壁瓷殖是否干净,有无破浴缸缸内是否擦洗干净,有无污溃或毛发。冷、热水是否正常,水笼头和浴缸活塞是否使用正常。浴帘是否干净,有无异味;浴帘杆有无发黑,杆、钩是否好用。毛巾架是否牢固、干净无锈溃。抽水马桶有无消毒、有无封条、有无异味;马桶盖、座圈及桶内外是否已清洗干净。垃圾桶垃圾有无处理,桶内外是否已清洗干净。面盆内、外侧有无污迹、水珠。云石台面台面有无灰尘,镜面有无污迹和水珠。抽风口是否干净。天花板是否干净,无生锈。物品篮及用品配备物品篮是否干净,所有用品是否配备齐全并按规定位置摆放;短杯是否清洗干净,四巾是否干净无破损。


    注意事项

    本文(大型酒店客房检查查房制度.docx)为本站会员(peixunshi0)主动上传,三一文库仅提供信息存储空间,仅对用户上传内容的表现方式做保护处理,对上载内容本身不做任何修改或编辑。 若此文所含内容侵犯了您的版权或隐私,请立即通知三一文库(点击联系客服),我们立即给予删除!




    宁ICP备18001539号-1

    三一文库
    收起
    展开