欢迎来到三一文库! | 帮助中心 三一文库31doc.com 一个上传文档投稿赚钱的网站
三一文库
全部分类
  • 幼儿/小学教育>
  • 中学教育>
  • 高等教育>
  • 研究生考试>
  • 外语学习>
  • 资格/认证考试>
  • 论文>
  • IT计算机>
  • 法律/法学>
  • 建筑/环境>
  • 通信/电子>
  • 医学/心理学>
  • ImageVerifierCode 换一换
    首页 三一文库 > 资源分类 > DOCX文档下载
    分享到微信 分享到微博 分享到QQ空间

    酒店经营前厅部表格.docx

    • 资源ID:526778       资源大小:14.24KB        全文页数:4页
    • 资源格式: DOCX        下载积分:5
    快捷下载 游客一键下载
    账号登录下载
    微信登录下载
    三方登录下载: 微信开放平台登录 QQ登录 微博登录
    二维码
    微信扫一扫登录
    下载资源需要5
    邮箱/手机:
    温馨提示:
    快捷下载时,用户名和密码都是您填写的邮箱或者手机号,方便查询和重复下载(系统自动生成)。
    如填写123,账号就是123,密码也是123。
    支付方式: 支付宝    微信支付   
    验证码:   换一换

    加入VIP免费专享
     
    账号:
    密码:
    验证码:   换一换
      忘记密码?
        
    友情提示
    2、PDF文件下载后,可能会被浏览器默认打开,此种情况可以点击浏览器菜单,保存网页到桌面,就可以正常下载了。
    3、本站不支持迅雷下载,请使用电脑自带的IE浏览器,或者360浏览器、谷歌浏览器下载即可。
    4、本站资源下载后的文档和图纸-无水印,预览文档经过压缩,下载后原文更清晰。
    5、试题试卷类文档,如果标题没有明确说明有答案则都视为没有答案,请知晓。

    酒店经营前厅部表格.docx

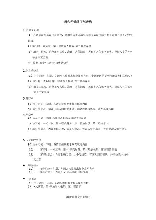
    1、酒店经管前厅部表格1.内宾受记单1)各酒店在当地派出所购买,根据当地要求填写内容(如派出所无要求则用公司自己的登记第)2填写时一式两联,第一联放客人帐袋.第二联做存根3)埴巧注逆点:内容填写完整、准确,房价清楚,须有客人的签字确认,皆记人员的答名须是中文全名附:格林豪泰中山沪太酒店登记单2.外宾受记单1)由公司统一印刷,各酒店按照要求规范填写内容(个别地区需要到当地公安机关购买)2)填写时一式两联,第一联放客人帐袋,第二联做存根3)埴写注意点:内容埴写完整、准确,房价清处,须有客人的签字确认,登记人员的签名须是中文全名3.覆订单4)由公司统一印刷,各酒店按照要求规范填写内容5)埴写注意点:须别

    2、下客人的联系电话,如果有特殊要求,福在备注标明4.拜金单6)由公司统一印刷.各酒店按照要求规范填写内容7)填写时,一式三联:第一联交财务,第二联放帐袋,第二联给客人8)埴写注意点:内容准确无误,大小写规范,有客人签名确认,并有收款人的中文全5 .杂项收费单9)由公司统一印刷,各酒店按照要求规范填写内容10) 填写时,一式三联:第一联交财务,第二联放怅袋,第三联留存根11) 填写注意点:内容准确无误,大小写规范,有客人签名确认,并有收款人的中文全名6 .印言信封12) 由公司统一印刷,各酒店按照要求规范填写内容13) 埴写注意点:内容齐全,客人所用信刖准确7 .换房单1)由公司统一印刷,各酒店按

    3、照要求规范填写内杵2) 式两联,第联放客人帐袋,第:联留存房间/房价变更通知书RMRTECHANGENOTICE日期时间DATETIME客人姓名GUESTXAiE房号由转到ROOM:FORMTO房价由转到RATE:FORMTO备注RERKS当值接待员值班经理DESKC1.ERKDUTYMANAGER8 .内签单1)由公司统一印刷,各酒店按照要求规范填写内容2) 一式两联,两联均交财务,由财务交公司并田存根9 .销、冲帐单1由公司统一印刷,各酒店按照要求规范填写内杵2) 一式两联,两联均交财务,由财分交公司弁留存根3)若是新帐,则把“冲直接改“销”即可10 .转帐单11 .交款单14) 由公司统

    4、一印刷,各酒店按照要求规范填写内容12.保险箱受记卡15) 由公F统一印刷,各酒店按照要求规范墩写内容16) 填写注意点:每次的开箱都必须有明确的记录13.访客昼记单17) 各酒店可至当地派H1.所购买,根据当地要求进行规范填写14.房卡套18) 公司统一印刷19) 格林豪泰i科店房卡规范前台员工需熟知房卡上印刷的各项内容.在给客人房卡前,请规范填写客人房号、入住时间、离店时间、员工签名.客人如有续住情况请更改客人房卡中的离店时间,弁在更改信息旁3S名确认.若客人将房门的匙寄存在前台时,需住房卡来领取,彼取时前台接待人员需核实客人姓名.客人在楼层需要客房服务员开门时,需出示房*客房服务员需核实

    5、客人姓名后方可开门。必要时请客人出示身份证件.15.物品租用单20) 由公司统一印刷,各酒店按照要求规范填写内容21) 物品还回时及时销单16.维仔单22) 由公司统一印刷,各酒店按照要求规范填写内容23) 物品修好时及时销单17 .行李吊牌18 .会员卡昼记表19 .防台交会表(仅做分考)前台交班本11期:班次:备用金贵宾卡总数张发票号码至金卡总数张早餐券号码至伯金卡总数张行李件数房卡总数实数张备注其他交班人:接班人:20 .林臻情况返佣表24) 各酒店根据自己的实际情况设计填写21 .酋台交班本25) A4硬面抄写本26) 格式如下:FI)W班次序号事项完成人备注交班人1度班人r27)靖写注意点:年写完一件事空一行写下一件事:每班写完,下一班空八行再吊:完成的事项统一划“J并签上完成人的姓名:未完成的事项统一移按至下一班:若经过一周仍未完成的事J则统一移抄至本子最后的持续性事件中.叫醒的时间统一是第二天的叫解(特殊情况另行注明)22 .叫记录本D单独本子记录2)包括内容:H期、时间、房号、客人姓名、要求叫醒时间、接待人、前台完成人、客房完成人.


    注意事项

    本文(酒店经营前厅部表格.docx)为本站会员(奥沙丽水)主动上传,三一文库仅提供信息存储空间,仅对用户上传内容的表现方式做保护处理,对上载内容本身不做任何修改或编辑。 若此文所含内容侵犯了您的版权或隐私,请立即通知三一文库(点击联系客服),我们立即给予删除!




    宁ICP备18001539号-1

    三一文库
    收起
    展开