欢迎来到三一文库! | 帮助中心 三一文库31doc.com 一个上传文档投稿赚钱的网站
三一文库
全部分类
  • 幼儿/小学教育>
  • 中学教育>
  • 高等教育>
  • 研究生考试>
  • 外语学习>
  • 资格/认证考试>
  • 论文>
  • IT计算机>
  • 法律/法学>
  • 建筑/环境>
  • 通信/电子>
  • 医学/心理学>
  • ImageVerifierCode 换一换
    首页 三一文库 > 资源分类 > DOCX文档下载
    分享到微信 分享到微博 分享到QQ空间

    院感考核系列感控专职人员院感理论知识考试题(100分).docx

    • 资源ID:538421       资源大小:14.13KB        全文页数:7页
    • 资源格式: DOCX        下载积分:5
    快捷下载 游客一键下载
    账号登录下载
    微信登录下载
    三方登录下载: 微信开放平台登录 QQ登录 微博登录
    二维码
    微信扫一扫登录
    下载资源需要5
    邮箱/手机:
    温馨提示:
    快捷下载时,用户名和密码都是您填写的邮箱或者手机号,方便查询和重复下载(系统自动生成)。
    如填写123,账号就是123,密码也是123。
    支付方式: 支付宝    微信支付   
    验证码:   换一换

    加入VIP免费专享
     
    账号:
    密码:
    验证码:   换一换
      忘记密码?
        
    友情提示
    2、PDF文件下载后,可能会被浏览器默认打开,此种情况可以点击浏览器菜单,保存网页到桌面,就可以正常下载了。
    3、本站不支持迅雷下载,请使用电脑自带的IE浏览器,或者360浏览器、谷歌浏览器下载即可。
    4、本站资源下载后的文档和图纸-无水印,预览文档经过压缩,下载后原文更清晰。
    5、试题试卷类文档,如果标题没有明确说明有答案则都视为没有答案,请知晓。

    院感考核系列感控专职人员院感理论知识考试题(100分).docx

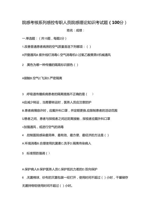
    1、院感考核系列感控专职人员院感理论知识考试题(100分)姓名:成绩:一.单选题:(共15题,每题2分)1.改善普通患者病房的空气质量首选下列哪项:()A开窗通风B.紫外线灯消毒C.空气消毒机D.过氧乙酸熏蒸E机械通风2 .黄色为哪一种传播的隔高标识颜色()A接触B.空气C飞沫D.严密隔离3 .呼吸道传播疾病患者的隔离措施不正确的是()A应减少转运,当需要转运时,医务人员应注意防护B.患者病情容许时,应戴外科口罩,并定期更换.应限制患者的活动范围U患者之间、患者与探视者之间近距离接触,探视者应戴外科口罩加强通风,或进行空气的消毒4 .控制医院感染最简单、最有效、最方便、最经济的方法是()A.环境消

    2、毒B.合理使用抗菌素C.洗手D.隔离传染病人5 .标准预防强调()A.保护病人B.保护医务人员C,保护抵抗力差的D.双向保护6 .无菌棉球、纱布的灭菌包装一经打开,使用时间不超过()小时,干罐储存无菌持物钳使用时间不超过()小时。A.6,4B.8,6C.12,4D.24,47 .经空气传播疾病的疑似患者应单人间安宜,确诊的同种病原体感染的患者可安置于同一病室,床间距不小于()A.1米B.2米C.1.2米D.0.5米8 .为防针刺伤,错误的做法是()A.使用后的锐器直接放入耐刺、防渗漏的利器盒8 .利用针头处理设备进行安全处置G使用具有安全性能的注射器、输液器等医用说器,以防刺伤D将针套套回针头

    3、以防扎伤别人9 .下列物品中不属于医疗废物是哪种?()A使用后的一次性医疗器械B.非传袖患者使用后的(一次性塑料)输液瓶(袋)C.过期消毒剂D病理标本1。新型冠状病毒感染的肺炎属()传染病.A.甲类B.乙类C丙类D.其他类I1.肺结核、水痘等采用()A.标准预防+空气传播隔离B.标准预防+飞沫传播隔寓C.标准预防+接触传播隔离D.标准预防12 .乙类传染病不包括下列明颐病种()A.流行性和地方性斑疹伤寒B.脊髓灰质炎C.炭疸D.病毒性肝炎E,细菌性和阿米巴痢疾13 .下列明的消毒剂属于高水平消毒剂()A.氯己定B.乙醇C,三氯异S1.尿酸D.碘伏14 .清除或杀灭传播媒介上病原微生物,使其达

    4、到无害化的处理为()A.清洁B.消毒C,灭菌D.清洗15以下关于日常微生物学监测频次,错误的是()A.工作人员手的监测频次为每季度B.空气监测频次为每季度C.透析液内毒素监测频次为每季度D.灭菌后的器械监测频次为每季度二、多选题(共10题,每题4分)1.医务人员发生职业暴露后处理正确的是()A.使劲挤压伤口,尽量多挤出血液B.禁止进行伤口的局部挤压C.有肥皂水和流动水进行冲洗后,用消毒液进行消毒。D.黏膜暴露可用生理盐水反复冲洗污染的黏膜,直至冲洗干净2 .医院感染传播过程包括以下环节()A.感染源B.传播途径C.易感人群D.疫源地E.免疫力3 .预防免疫功能低下者发生医院感染的措施正确的是(

    5、A尽量减少侵入蛾作B.大量应用广谱抗菌药物预防麒染C积极发现祁台疗局官限灶D采取保护性隔离措施,切断感染途径E.不必特殊处理4 .突发公共卫生事件应急条例规定,对传期病人和疑似传染病病人,应当采取什么措施?()A.就地隔高B.就地观察C就地治疗D.尽快转诊5 .对芽抱无效的消毒剂是()A.70%酒精C.碘伏D.05%过氧乙酸E.环氧乙烷6 .下列哪些属于医院感染()A.无明确潜伏期,入院48小时后发生的感染B.患者本次发生的感染直接与上次住院有关的感染C.新生在分娩中和产后获得的感染D.医务人员在医院工作期间获得的感染E.慢性支气管炎急性发作7 .手术部(室)降低发生感染的危险措施正确的有(

    6、A.有效的医院感染监测管理B.空气质量控制C.环境清洁D.医疗设备和手术器械的清洗、消毒、灭菌8 .下列关于无菌物品存放的有效期正确的是()A医用一次性纸袋包装的无菌物品,有效期宜为30天8 .使用一次性医用皱纹纸、医用无纺布包装的无菌物品,有效期宜为180天C.使用一次性纸塑袋包装的无菌物品,有效期宜为180天硬质容器包装的无菌物品,有效期宜为180天9 .感染性腹泻诊断包括明陛()A.急性腹泻,粪便常观镜检白细胞之10个/高倍螭B.急性腹泻,或伴发热、恶心、呕吐、腹痛等C急性腹泻每天3次以上,连续2天,或1天水泻5次以上D慢性腹泻的急性发作及基础疾病、心理因素导致的腹泻10.抗菌药物的不

    7、合理应用表现在诸多方面,如()A.无指征的预防用药B.无指征的治疗用药D.给药途径、给药次数不合理C.抗菌药物品种、剂量的选择错误E.疗程不合理三.判断题:(共10题,每题3分)1 .为患者进行采集血液标本操作时应严格执行手卫生,可以不戴手套.()2 .当手部有血液或其他体液等肉眼可见的污染时,宜使用速干手消毒剂消毒双手代替洗手.()3 .侵入性操作指的是首管、上呼吸机及手术。()4 .预防导尿管相关感染可以常规使用抗菌药物冲洗膀胱预防感染.()5 .患者出院、转院或死亡后应对其使用过的生活卫生用品不再需要进行终末消毒。()6 .病区医务人员应根据本病区医院感染防控主要特点开展针对性风险因素监

    8、测.怀疑医院感染暴发时,应立即自行调意,落实感染暴发后上报院感科.()7 .医疗废物专用包装物、容器,应当有明显的警示标识和警示说明.()8 .携带病原微生物具有引发感染性疾病传播危险的医疗废物属于感染性废物.9 .飞沫传播是指带有病原微生物的的飞沫核(5m),在空气中短距离(2m内)移动到易感染群的口、鼻粘膜或眼结膜等大致的传播。()10 .干热灭菌适用于耐热、不耐湿、蒸汽或气体不能穿透物品的灭菌.()答案:单选1-5ABCCD,6-10DCDBB,11-15AACBD多选1.BCD2.ABC3.ACD4.ABC5.AC6,ABCD7.ABCD8.ABCD9.ABC10.ABCDE判断1-S6-10


    注意事项

    本文(院感考核系列感控专职人员院感理论知识考试题(100分).docx)为本站会员(夺命阿水)主动上传,三一文库仅提供信息存储空间,仅对用户上传内容的表现方式做保护处理,对上载内容本身不做任何修改或编辑。 若此文所含内容侵犯了您的版权或隐私,请立即通知三一文库(点击联系客服),我们立即给予删除!




    宁ICP备18001539号-1

    三一文库
    收起
    展开