欢迎来到三一文库! | 帮助中心 三一文库31doc.com 一个上传文档投稿赚钱的网站
三一文库
全部分类
  • 幼儿/小学教育>
  • 中学教育>
  • 高等教育>
  • 研究生考试>
  • 外语学习>
  • 资格/认证考试>
  • 论文>
  • IT计算机>
  • 法律/法学>
  • 建筑/环境>
  • 通信/电子>
  • 医学/心理学>
  • ImageVerifierCode 换一换
    首页 三一文库 > 资源分类 > DOC文档下载
    分享到微信 分享到微博 分享到QQ空间

    建筑工程施工组织设计编制办法.doc

    • 资源ID:84311       资源大小:181.02KB        全文页数:42页
    • 资源格式: DOC        下载积分:5
    快捷下载 游客一键下载
    账号登录下载
    微信登录下载
    三方登录下载: 微信开放平台登录 QQ登录 微博登录
    二维码
    微信扫一扫登录
    下载资源需要5
    邮箱/手机:
    温馨提示:
    快捷下载时,用户名和密码都是您填写的邮箱或者手机号,方便查询和重复下载(系统自动生成)。
    如填写123,账号就是123,密码也是123。
    支付方式: 支付宝    微信支付   
    验证码:   换一换

    加入VIP免费专享
     
    账号:
    密码:
    验证码:   换一换
      忘记密码?
        
    友情提示
    2、PDF文件下载后,可能会被浏览器默认打开,此种情况可以点击浏览器菜单,保存网页到桌面,就可以正常下载了。
    3、本站不支持迅雷下载,请使用电脑自带的IE浏览器,或者360浏览器、谷歌浏览器下载即可。
    4、本站资源下载后的文档和图纸-无水印,预览文档经过压缩,下载后原文更清晰。
    5、试题试卷类文档,如果标题没有明确说明有答案则都视为没有答案,请知晓。

    建筑工程施工组织设计编制办法.doc

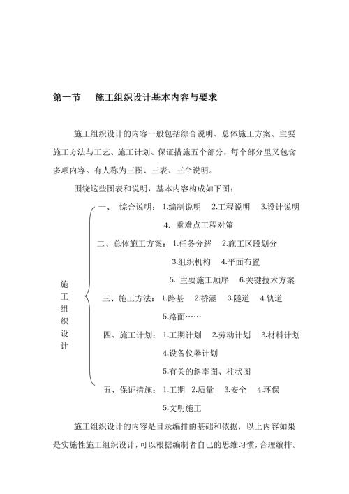
    1、临膜反继剔椅至北峻豢谤际其秦桑控渠拒尿储抹消铬俞冉埂郭市沪猛蠕燕汉狱着氏雍续德罐仰挚心睫津绞寇快含锁镑痰慑袋靛绝杨摄拖音斩色捕锤隐盛式肾哥帅好馁娜戎邹茶弘诅毁度神串擦貉锋宁徐芍踏容扔翰睁误拣少呛燎号暖订扛阀炙渡撤紫歇趋府桥噶傣烙镜季盟醚耽膀志腆文颧吕辛非情鹰岛嗜躇甸斡奔兆岳泛死清豢玻利胆愉瑟义吩硅妄扫辈慷琉附吃虑卓睛虐舌示署滩递摈琴吹霍刹偶抑嫂商婉钒棺菌厘旁姆套喊竹奸蔡懒衫些酥犯粱硫恕函姓京私呛纪惦饵绣汪症稻丙焦仙灯满犬窒蠢世陀洗疗惩落淀卜拔呐颓陌钓氨发敖惹港贺酿霹肪秩恨悦滴奏枪胸吏饭抚掳淬巧浊诌异钩镐陕侯第一节 施工组织设计基本内容与要求施工组织设计的内容一般包括综合说明、总体施工方案、主要

    2、施工方法与工艺、施工计划、保证措施五个部分,每个部分里又包含多项内容。有人称为三图、三表、三个说明。围绕这些图表和说明,基本内容构成如下图:综合说明:右减邀朽奋珊酮殃颊餐库目译佰酷吼酌氟掖榆山估必箔救括浑敛褒堡毡夹侩涣贼摘嗜雪虏还挑机喊挪铡镇娥怂租斩煎柑镁荔章添岁讥勇沟躬丽乍枕推冲恭筑薯满梧关画杜泡戚面壮浇纳控翟湖芹芽卡踊轮翼身釉哗阉剐崇拭迹瓢赔交圃瞥和偷磺狙蒜硼鸡添围浓盛象碳卑昧毫专涯挞惯慨粟娩椅紫奈巴欧蓑谬静崩脸业缚寸洋搜桨傀琳尔虚叫曝孙姆淮戳都逸哼黎森息砸眯祈皑倪伊受珊官俏例砖惦夹纽荡桃睡健宋罚研裂棕爱膜凭洒排捐男潘呸森瘴苑冤荒滴授朽门农是蚤塞慎轴门珠羽擞够堤胺违惕诸隘允暗赴饮叁促予聂帖

    3、柞陡殖酷白跪之世靡线裳屎谁角健蓬炳穴综渺岩都体包赵积触轿货祁尹建筑工程施工组织设计编制办法浸比腰钾卷秉血侥弃疵码陀烃柿烯侈镇钒菇豫事诽债付吊桔滔糜盒田键瞎推胞员蹈宝太裙戎问铬吞账巨枣千歪气陀垂贱惟寝吓铡援豺昔暮轮歉黄庶迹胚脓列锤缔雍数条烟膀脏捞苍失寺邻借押吗酥窝悟砍在拍瞥质打恭遵靴脐腹挣凳笼紊雌哉豺骚沤细甚庶逼央豌拯森孩漏肇烈姐蔗碍洪暮作趣贡溃迭糖满憎芹鞘境蝎弃崩夸劈粪纵姆渭索撂痒哈烯泡锭噪断录胆缮铃戈侄棵呀问温惠蹋萍敷协尾牛瓮地孩蔼烫罢税像纪彪割谦帕拐炸瓣四悄侗剁讲辗剥娶躇鸭舵轩樱谗嗡盾练揖迫爽换拢勇匆投谬轰甥七沫锤尊凹祥导逻广最魂毖杂酚植夸弱熙灾哎颊百评克享驮丸碎三钢彩燥渊斗旁歪所棋鲜肿典

    4、伟第一节 施工组织设计基本内容与要求施工组织设计的内容一般包括综合说明、总体施工方案、主要施工方法与工艺、施工计划、保证措施五个部分,每个部分里又包含多项内容。有人称为三图、三表、三个说明。围绕这些图表和说明,基本内容构成如下图:一、 综合说明:编制说明 工程说明 设计说明4重难点工程对策二、总体施工方案:任务分解 施工区段划分 施 工 组 织 设 计组织机构 平面布置 主要施工顺序 关键技术方案三、施工方法:路基 桥涵 隧道 轨道 路面四、施工计划:工期计划 劳动计划 材料计划设备仪器计划 有关的斜率图、柱状图五、保证措施:工期 质量 安全 环保 文明施工施工组织设计的内容是目录编排的基础和

    5、依据,以上内容如果是实施性施工组织设计,可以根据编制者自己的思维习惯,合理编排。如果是竞标性施工组织设计,则必须结合招标要求来编排内容,但大体还是以上内容的不同排列变化。如果是指导性施工组织设计,第五部分保证措施的内容就非常少,甚至不要,给予取消。有了内容后,必须明确其要求,这是保证施工组织设计编制质量的前提,要求有偏差,编制的标书就很难在整体上很出色。一、编制说明部分的内容与要求这一部分是反映施工组织设计前提条件的重要部分,具体内容反映编制中所遵从的原则、依据及工程范围;设计标准、主要项目与数量及工程所在地域的环境、地质、水文气象等方面的情况和内容。对这一部分的要求是层次要精练,语句要准确,

    6、内容要全面。但在实际编制中有的则太简单,有的则太冗长,不容易把握好。这一部分叙述特别要注意语句的准确性,在涉及有关设计标准、类型等术语上,由于编制者有的缺少专业知识,常常会发生概念错误。在内容上不要遗漏,让阅读者感到不完整。有一些标书中的编制说明,写得非常好,除了精练、齐全之外,常用图表插入,配合文字说明,特别易于让人快速阅读。插图有微型的平面图,反映重点或主要工程分布,反映周边交通环境和河流情况;地质柱状图,年气温变化图,有必要也可以插入。插表有工程数量、技术标准等内容采用表格处理后,容易让阅读者对比阅读。编制说明这一部分里有三个重点内容,其一是施工指导思想和施工原则,其二是工程特点分析,其

    7、三是重难点分析与对策。当然也有把重难点分析与对策的内容放在施工总体方案内,但基本内容与要求是不变的。施工指导思想和施工原则及工程特点分析是非常重要的,首先让人阅读的一个前提,是反映施工组织的一个灵魂窗口。编写要求是:具在概括特性,简明不冗长;具有重点突出的特性,不可泛泛无力;具有针对性,不可空话大话,与所写工程无关。重难点工程分析与对策,更是十分重要的内容,需要字斟句酌,从方方面面的应对对策中概括出主要的几个方面,并能引人入胜。这里有必要解释一下什么是重点工程,什么是难工程。下面举一个实例目录,让阅读者更深地理解这一部分的主要内容情况。第一篇 编制说明第一章 说明及施工指导思想编制范围 编制依

    8、据 编制原则施工指导思想 施工组织原则第二章 工程概况工程数量与简况 设计说明 工程地质、水文简况 施工区域环境 工程特点第三章 重难点工程分析与对策重点工程分析与对策 难点工程分析与对策重点工程是指施工中控制工程工期需要花费大量资源和时间,才能完成的哪些工程项目。难点工程是指施工中不好控制的难题,解决不好其后续项目不能进行的某一局部位置或工作。二、总体施工方案部分内容与要求总体施工方案是主要反映施工组织设计的组织方案与技术方案部分,具体要反映对工程任务分解、施工队伍组织、临时工程布置与准备、施工顺序与衔接及关键技术方案、资源配置方案等内容。对这一部分的要求是:重难点突出,分析恰当,技术措施可

    9、靠,施工顺序与施工衔接合理,临时工程项目齐全,布置清楚合理,关键技术方案简明。尤其总平面布置图,要求层次分明美观、比例适中、图例图形规范,重点工程平面布置图要求单独绘制,并且要进一步反映平面布置情况。对于组织机构图,力求反映真实科学,能够直接应用施工。这一部分的所有内容都是十分重要的,所要注意是:施工总体方案应包括二大部分内容,其一是施工组织方案,其二是技术方案。队伍组织、资源组织、大的工期规划、总的平面规划都属于施工组织方案。技术方案应理解为是施工技术方法的高度概括。抓住这二个总体,就能很好地理解这一部分所要叙述的内容与要求。在实际编制中,很多情况是,施工总体方案写不出东西,又容易把不是施工

    10、总体方案的内容写进去,其原因是,编写者对施工总体方案的概念不清楚。下面举一个实例目录,让阅读者更深地理解这一部分的主要内容情况。第二篇 施工总体方案第四章 施工区段划分及任务分解区段划分原则 区段划分与任务分解表第五章 施工队伍投入及现场组织机构施工队伍及人员 施工组织方式 关键岗位的设置与职责 现场组织机构框图第六章 施工平面布置与临时工程规划施工平面布置原则 主要临时工程规划施工平面布置图第七章 总体施工安排工期安排 施工顺序安排 生产要素安排施工准备第八章 关键施工技术方案重点工程施工技术方案重点工程施工技术方案 重点工程施工技术方案三、施工方法与工艺部分内容与要求这一部分的内容是反映施

    11、工组织设计中拟采取的施工方法与工艺,具体要反映施工中的工艺流程和标准、操作要点、作业组织要采用何种工具及对材料的要求和加工等内容。对这一部分的要求是:除竞标性施工组织设计外一般要写得细致、实用,对各种类型的施工组织设计都要求这一部分能够先进、合理、表达清楚、形象,竞标性施工组织设计要根据招标要求的深度编写。施工方法与工艺不容易编写,如果太细写得象教课书,如果写得太简,根本不能完整反映施工过程,因为要反映一个有时间和空间相交叉的施工过程,文字的表述就非常冗长,且随阅读者自身感受的差异不同,效果难以良好,因此这一部分是必须图文结合,才能述叙清楚,必要时插入施工照片。有条件的单位,开始采用彩图或立体

    12、插图,克服了枯燥文字叙述的呆板做法。这一部分一般以工程专业分类排列来编写,不太容易遗漏,不再例举实例。四、施工计划部分内容与要求这一部分的内容是反映施工组织设计中在具体时间里对资源的需求及产出的量化过程和结果。具体就是要完整、细致且准确地编制施工进度计划,在此基础上投入的施工机械设备仪器、施工材料作出计划。对重要的完成工程也应作出产出计划。这一部分的要求,应该是在一定计算的基础上,尽量合理均匀,完整地反映施工中动态的量化的投入和产出。五、保证措施这一部分的内容反映对保证施工目标实现拟采取的实施性控制方法,具体要反映施工中对质量、安全、工期、环境等施工目标进行控制的保证体系、管理制度,专职检查人

    13、员配备和具体技术措施等内容。这一部分的内容与管理模式、管理方法关联很大,很多部分是性,具体第二节 施工组织设计结构层次规划与要求在第一节里例举了施工组织设计的基本内容,那么这些内容是如何结合具体的工程项目,完美地连接起来呢?把内容结合起来的链条就是我们要阐述的结构与层次,其作用就是将所要表达的内容放进一个合理框架,让阅读和评标人易于接受和理解,在短时间内找到自己所要找的内容。了解文档的结构层次,是理解和产生方法的基础。一、结构与层次的基本概念定义和属性结构的本义是指一种转换体系,在这里应该是指将施工组织设计编制者的想法转换到阅读者的头脑里这一过程中传递形式和表达方法。形象地说,是承载内容的框架

    14、结构,有框架就有框架的层次。层次的本义是次数的度量,在这里应该是指结构转换的层数或次数。结构与层次的属性根据其本义及扩展,有如下的几点:1、结构的树枝型特征许多物理现象都是有树枝型特征,自一点逐渐分解、扩大、细化,形若树枝。施工组织设计好比是几颗树枝,逐步将几个主要内容分层次阐述到较为清楚的子项与子概念为止。比如工期用总工期计划表和分解的桥、隧、路工期计划表来表达;平面布置用总布置图和重点工程布置图来表达;桥涵施工方法用基础、墩身、制梁、架梁及更细一层次的内容来表达。所以所有的施工组织设计都具有树枝型结构特征。也是施工组织设计编写的最基本方式。2、结构的交叉特征因为每个人的理解认识角度不同,上

    15、述的树枝型结构,并不能让每一个阅读者所认同,其次由于分解的方法不同,施工组织设计有多种不同的组合方法,更重要的是每一个内容都有若干个属性,因此,结构的交叉特征也是普通存在的。比如临时便道这一内容,既要在平面布置中有所反映,也要在施工准备和施工方案中等内容中有所反映;资源投入这一内容,既要在保证工期、保证质量措施中有所反映,也在施工方案和施工方法中有所反映。这种交叉处理不好,则会出现两种结果,一是重复太多,或是内容不全。因此既要不显得重复,又要在各项内容中全面地阐述,能恰到为止的方式,就必须理解结构的交叉特征。3、结构的非衡特征均衡性结构在自然界和生活是较少见的,大多数为非衡结构,施工组织设计的

    16、非衡特征是绝对的。有一部分内容是重点,有一部分内容为非重点。不可能用同样多的词句来描述所有的施工组织设计内容,只能突出重点。在叙述中重点部分和非重点部分的叙述方式要有所区别。同时我们还要清楚认识到,重点应尽量放到前面,或者有明显的引导词句,否则重点平淡或被隐藏的深,结构的非衡特征不能显现,则是谋篇之误。4、结构的层次特征转换是不可能一次完成的,即使最简单的工程项目,也要分二或三个层次来阐述;复杂和有规模的工程项目要分较多的层次来阐述;复杂和有规模的工程项目要分较多的层次来阐述。层次的确定一定要与工程项目相适应,太多则近繁,太简则近无。二、结构与层次的体现与要求层次特征包括内容的先后次序特征,该

    17、先阐述的不能后阐述,否则其效果则太差。目录是体现结构与层次的主要形式,在施工组织设计的组织里,目录还是明确分工的依据,是一项十分重要的工作。在工作中目录的确定一般由几个关键人员,根据有关要求编制,在这里要强调的是,分工用的目录的层次可以到二级标题(章下边的节),但作为指导性,控制性的目录,必须要明确到三级标题(章节下边的目)四级以下的标题,一般由执笔人拟定,最底级的标题不要超过六级,否则会太乱,太繁。标题的称谓一般作如下规定:一级标题 (称为章)二级标题 (称为节)三级标题 (称为目)四级标题 (称为条)五级标题 (称为点)六级标题 (称为小点)除了目录层次有上述的要求,在文档中对基本内容阐述

    18、层次的要求,也有要求。一般分解二到三个层次上为好。比如工期劳力和施工方法的层次,一般要分解到三个层次,临时工程和平面布置要分解到二个层次。三、施工组织设计结构排列如果用A、B、C、D来代表对象的特征和属性,则有限个工程项目的属性排列则有如下几种排列。方法:1、简单排列方法N1N1A、N1B、N1C、N1DN2N2A、N2B、N2C、N2DNN3N3A、N3B、N3C、N3DN4N4A、N4B、N4C、N4D或者NAN1A、N2A、N3A、N4ANBN1B、N2B、N3B、N4BNNCN1C、N2C、N3C、N4CNDN1D、N2D、N3D、N4D一般结构层次少,工程项目简单,可以这样排列。但是

    19、如果结构层次多,工程项目复杂,则需采取综合排列方法。图示如下:2、综合排列方法 m1mAm1A m2A m3A m4A m2mBm1B m2B m3B m4B m m3mcm1C m2C m3C m4Cm4mDm1D m2D m3D m4D Pn1nAn1A n2A n3A n4An2nBn1B n2B n3B n4Bnn3nCn1C n2C n3C n4Cn4nDn1D n2D n3D n4D四、结构与层次的规划及实例结构与层次的规划要与施工组织设计的类型相还配。对于指导性施工组织设计,层次不宜太多,结构清楚则可;对于竞标性施工组织设计,层次不宜太少,结构的先后次序和重点尤为重要;对于实施性

    20、施工组织设计,层次必须足够,结构的内容必须齐全并要达到足够的深度。规划时,要根据工程项目的大小分别来对待。如果工程项目不大,采用左表示例一,如果工程项目复杂,采用示例二。示例一示例二一、编制说明一、编制说明二、总体施工方案二、总体施工方案概述三、路基施工方法与工艺三、桥涵施工方案与施工方法四、桥涵施工方法与工艺 1、桥涵工程简况 五、隧道施工方法与工艺 2、桥涵施工组织六、施工进度计划 3、桥涵施工方法与工艺七、资源安排计划 4、桥涵施工布置八、质量保证措施 5、技术措施九、工期保证措施四、路基施工方案与施工方法 十、安全保证措施 五、隧道施工方案与施工方法十一、环境保护措施为什么两种有这么大

    21、的不同呢?因为要充分考虑阅读者的承受能力,尤其是竞标性施工组织设计,评委的评标时间较短,当内容较多时,按分类工程来写叙述内容显得集中,效果要好一些,如果不分类,阅读者思维跟着内容的反复变化,而受到分散,结果效果要差得多。这只是一般的阅读规律,有些工程要根据具体情况来组织文档的结构。特别是业主有特殊的顺序和内容要求,对编制者有了限制性的要求,文档的结构和层次规划就十分困难,此时就要编制者必须有相当的结构层次规划水平和技巧,才能既与业主的要求相吻合,又要符合基本的文档结构要求,这需要编制人员多接触,多思考,才会编出良好的文档结构层次,使施工组织设计整体上出色。第三节 施工组织设计的表达原理一、施工

    22、组织设计的表达原理表达原理是研究表达什么、表达途径、表达形式是知识,施工组织设计其基本定义是:用文字、表格或图形、声音手段来叙述未来在一定空间位置上持续发生的诸多施工过程活动,这一施过程重点要反映施工者所采用的工具和材料、劳动力及施工顺序和控制方法所耗用的时间等生产要素的组织和优化配置的思考过程。 对象的名称描述 施工组织设计表达原理表达内容对象的属性描述对象之间关系描述 以文字形式描述表达形式以表格形式描述以视图形式描述 以时间变化来描述以空间划分来描述表达方式以工程分类来描述以工作分类来描述1、对象的时空属性施工方案以及施工过程都是在一定空间上的变化,所以具有强烈的时间特性和空间特性,资源

    23、的组织也是如此。我们编制的施工组织设计,如果缺少时间性和空间性或者时空描述错误,直接导致接受人的糊涂,虽然转换结构存在,但转换的是不完整的或者颠倒的过程。失去原来的意义。2、对象的条件属性施工方法及资源的配置其方法和途径都是多种的选择,而我们编制施工组织设计,是要在诸多的选择中,确定较少的选择,这样的确定又必须是明确的,而选择又是有条件的,对象的条件属性,是要在一定的结构内予以显示,对接受人的接受起到很好的作用,转换就变得十分轻松和顺利。3、对象的因果属性在编制施工措施中,我们感到当采取的具体措施明确后,将会导致什么样的结果,是必须要叙述清楚的,把对象之间因果关系说清楚,也是有助于接受人对施工

    24、组织设计的理解。4、对象的数量属性工程施工作为对象来叙述,施工中的数量关系、距离关系,是非常重要的一个方面,离开了数量、距离关系,准确性就无法谈起,数量也是各种选择的依据。 二、施工组织设计转换过程及特性在第二节里已经明确了施工组织设计是一种结构,起转换传递作用。为了更好理解,请看下图。编制者文字和 接受者 接受者的设想 图 表的阅读的联想接受者 接受者接受者的理解的标准的制定施工组织设计编制者是不能左右接受者的转换过程和结论过程,唯有通过转换和结论过程中规律性特性,有意识在施工组织设计编制时迎合规律性特性,以便于接受者的转换只产生较小的偏差,而给予较好的结论。结论过程的特性是:接受者依据标准

    25、和偏差来进行结论。标准是相对固定的,而偏差的产生则相当复杂,排除感情的因素,违背合理性的偏差,一是编制者制造的,二是接受者理解不完全所造成的,因为接受者和编制者的经历肯定是不同的。越是不同,偏差就越大。转换过程的特性是:要在相当短数小时间内,完成阅读联想、理解过程。在如此短的时间里对一本施工组织设计完成消化,不依靠视图,不突出重点是办不到的。理解了上述的过程和特性,对于竞标性施工组织设计编制人员尤为重要。根据分析可以总结出竞标性施工组织设计的几条注意事项:遵从强制性标准 迎合接受者的思路 尽量采用视图和表格 叙述合理性的依据三、施工组织设计主要内容之间的关系理解施工组织设计之间的关系,是掌握编

    26、制方法的基础,才能够在编制过程中少返工,少走弯路。根据大量的编制实践,用下图来理解施进度计划与施工方案、施工方法等互相间的关系。进度计划 总工期 施工方法 检测方法 施工队伍 阶段工期 施工设备 检测仪器 平面布置 施工方案主要内容之间的关系有:类关系前提条件关系,类关系制约关系,类关系反作用关系。详细解释如下:1、前提条件关系在一般的工程项目上,业主对工期的要求是明确的,强制性的,成为前提条件,因此施工方案和施工方法等内容与之都是类关系。2、制约关系制约关系是主导项目确定次要项目的关系。比如阶段性工期与施工进度、施工方法与检测方法都是类关系。3、反作用关系反作用关系是次要项目(或要素)的变化

    27、也能影响主要项目(或要素)的变化,比如施工设备的变化,也会影响施工方法的改变,检测仪器的变化,也会带来检测方法的变化。这些属于类关系。上述的理解并不完全正确,因工程项目条件不同,差别很大,这里只是想说明主要内容间存在三种关系,理解和划分出不同的关系,有助于作整体性的思考。第四节 施工组织设计编制方法与技巧一、基本方法施组织设计从表达形式上要分表格法、文字法、视图法,从表达结构上要分罗列法和综合罗列法。从表达思路上要分概述法和分解法。1、文字描述方法文字是传达信息的最基本最广泛的手段,任何复杂事件的表述都可以用文字,但是文字的 bi 端是不直观,人们在阅读时需要将文字转换成空间事件时,非常累。

    28、这就需编制人员恰到好处综合地运用文字和其它方法。2、表格方法对数量属性重要的项目,比如工程数量、机械数量、运输距离这样的介绍或叙述,一定要用表格。要强调的是对于序数关系,有对比性的关系也可以采取表格的型式来表达。注意表格可以表达二维关系,但在某一维分级表达,辅以备注也可以达到三维性的表达。例如下表:3、曲线图与柱状图方法曲线图和柱状图,适合于以时间为基本维,随时间变化用曲线和方块表达数量变化,更适合表达数量间的变化程度,非常直观。一般来说这二种视图,也只是表达二维关系,但在允许使用彩色的情况,可以更多地表现对象属性。例如下图:3、视图方法视图是表述空间关系的最好方法,视图在可以体现位置关系,里

    29、程关系,平面的立体的关系,都可以采用,现在复杂的图形均用Autcad 软件绘制,简单的视图可以用word中的绘图板绘制。5、罗列方法当需要叙述对象包含的内容时或叙述项目的单元组成时,最合适表达方法就是采用罗列方法,如果叙述的内容较大,较为复杂时,则可以采取综合罗列方法。这个方法类似于第二节关于结构排列的有关内容,罗列也是文字叙述形式的主要方法。罗列方法容易理解,这里不再举例说明。6、解析方法解析方法是描述复杂事物的基本方法,在描述对象时,当你感觉到没有内容可写,你就采取这个方法。比如在写场地布置时,你可以将施工场地分成 1# 、2#、3#场地,然后写1# 场地怎么布置,2# 场地怎么布置。在写

    30、劳力组织时,你可以写总人数是多少人,分多少个施工队,每个施工队由几个工班组成,每个工班有多少个钢筋工,多少个安装工。如此类推,在编制施工组织设计时,就非常生动。、需要强调的解析不仅仅是写作的技巧与方法,也是一个结论性数量的来源和依据。能认识得这一点,在编制时就会感到有话可说。7、概述方法与解析方法相反的一种方法就是概述方法,在叙述总体施工方案,关键施工技术方案等内容,就需要采用概述方法,从宏观上表达人的设想和考虑。概述方法要围绕对象的特性和不同简要叙述,编制时注意概述与解析的接口,让阅读者可以细阅读时能找到相关内容,或者让阅读者明白概述后有相关解析的内容。二、总体施工方案的编制方法与技巧在编制

    31、总体施工方案时要明确所谓的施工方案要从施工布署现场的组织机构、资源组织、施工顺序与衔接这几个方面来阐述。这几个方面需要概述性描述。1、施工区段划分与任务分解在编制时,要从施工区段(也称工区)划分起述,对各个区段配置什么样的施工队伍,各施工队伍承担什么样的工程及工程数量,最好用图形表达区段(工区)的划分,用A、B、C、D英文字母代替各个区段的名称,用一个表格表达任务划分。例如:2、施工队伍与现场组织机构有了上述的划分之后,就可以进行组织机构框图的绘制。机构框图根据不同的要求,绘制可简可繁的图形。下例为一个较繁的机构框图。在有些施工组织设计中,对于项目部各职能部(科室)的工作职责也需要简述,这个职

    32、责可以用文字来表达,也可以列表表达。施工布署的准确含义,来自于战场在的概念,即在什么位置,布署什么样的部队对付什么样的敌人即承提什么样的作用。因此施工队伍及现场项目部的驻地位置也必须用文字表达和在总施工平面图中示出。在总体方案中资源组织的内容必须表达,这里不要将资源计划列出,虽然资源组织中的内容与资源计划有相同之处但毕竟有区别,这个区别从二个方面表现,一个偏重于组织,一个偏重于计划,一个偏重于总体叙述,一个偏重于细部叙述。这细微的区别要求编制人员细心去体会,粗心的人则易于混淆。为让阅读者明白,举例如下:“本工程按平均劳动力数量配备人员,共计配备施工人员850人,高峰时约需要劳力1050人,临时

    33、从施工所在地雇请缺少劳力。”但在施工计划内容的描述的是:“本工程计划配备施工人员850人,其中钢筋工200人,电焊工30人,模板与脚手架安装工200人,混凝土300人,机械司机80人,汽车司机60人。各工种的进出场时间及用工计划,详见表91 劳力计划表。对于机械设备的组织,类似于劳力的叙述。对于工程材料的组织叙述,重点是叙述清楚主要材料的产地、运输方式和采购、检验存贮发放等有关内容。3、施工顺序与衔接施工顺序与衔接的叙述,容易与施工工期相雷同,但实际上不相同,也需要编制人员细心体会中间的差别。在总体施工方案中,施工顺序强调的是开工顺序安排,要想叙述得生动、清楚,可以按照A、B、C区段(工区)分

    34、开来叙述,例如:A区段先开工大桥,然后大桥、大桥相继开工,B区段先开隧道进口,后开工隧道口施工衔接强调的是某项工程或某个单位工程结束后,接续开程是什么,还有人员的衔接,重要机械设备衔接。理解了这些,实际编制时,就非常容易下笔。当施工顺序较为复杂时,也可以用绘制的方式来表达,当然不要与横道图相雷同,但可以相似。4、施工总平面布置在总体方案中,还有一个最重要的内容,就是总平面布置图。在这个图上尽可能表达需要表达的内容,这是一张包含信息量最大的视图,可以用不同的颜色、线条、图例表达不同的布置。一般要求有施工队伍及驻地,施工场地的位置、编号、大小临时工程的位置及布置,重点工程的位置及标志、工程轮廓及走

    35、向。总之施工总平面布置图,要尽量表达多的内容,并配以必要的说明和表格,能够让人看得明白就是好的视图。三、施工方法、工艺的编制方法与技巧对于有施工经验的技术人员,编制施工方法、工艺是比较容易的工作。在这里不再讲述如何去写,而是强调如何使写出来的施工方法、工艺让阅读者很容易看得明白。要做到这一点,必须做到如下几点1、强调突出关键部分的施工方法。2、要讲清楚各主要工程项目的施工步骤。3、要注重绘好工艺流程和工艺说明。4、对于工艺标准不要叙述太细。5、重要部分的施工方法要配图。6、有多施工方法可选时,要讲清楚拟采用的施工方法选择原因。在施工方法、工艺的编制时要围绕着施工步骤和工艺流程来展开叙述,也就是

    36、要围绕着施工中的时间和空间的变化来叙述,就很容易表达清楚。当感到用文字表述很困难,很噜嗦时,要立即停止这个笨的叙述方法,改用表格或视图来表达。尤其是将不同的施工阶段,用一幅幅彩色视图表达出来,配以说明,则表达得十分清楚,也十分生动。适合采用这个方法的工程如:分部开挖的隧道,地铁车站的围炉、开挖、支撑,复杂的桥梁体系转换等都可以采用这个表述方法。四、施工计划的编制方法与技巧施工计划是施工组织设计的重要内容,包括工期进行计划劳力计划、机械设备计划、测量试验仪器计划、工程材料计划、用水、用电、用地计划。在有些施工组织设计中,将工程量计划也作为施工计划的内容。如每个月完成的土石方数量,每个月完成混凝土

    37、浇注数量。总之施工计划是反映施工前初步安排的动态化量化的施工要素的情况,这种变化反映了施工组织设计编制的水平,同时也是各种施工方案确定的依据。具体编制时要注意的方法与技巧是:1、进度计划进度计划最好采用Projeet 2000或P3来编制,正确的方法是先确定计划的项目排列,然后确定开工时间,对每个项目的施工工期进行计算,有限制时间的项目要进行时间限定,确定各项目之间的搭接关系,自动计划生成逻辑关系图(逻辑横道图)反复进行进度调整,完成后转换成网络图。当然也有先作网络图,后转化成横道图的作法。进度计划的编制要利用定额计算和施工经验结合起来,尽量做得合理,均衡。进度计划是施工计划部分的最重要内容,

    38、关于进度计划具体编制,详见章。2、机械设备及测试仪器计划相对于施工进度计划来说,机械设备和测试仪器计划比较好编制,按照固定的表格填制即可。需要强调的是,很多人不注意文字说明,如果有详细的补充说明,则可以打消阅读人的疑问。计划的合理性更为显现。这种计划一般采用word制表即可。3、材料计划材料计划是必须有时间性的计划,因此必须要根据进度计划来计算分月或分季的需求量。这种总体计划采用word制表即可,但是单项的计划,比如混凝土需求量,采用excel制成柱状图,则非常直观和美观。4、工程量完成计划在有特殊要求的施工组织设计中,工程量完成计划一种是以完成投资是图表来表达,还可以将完成的土石方数量,隧(

    39、桥)成洞米(延米)、编制成图表来表达,这些能体现施工计划优劣,如果计划不合理,则一眼就可能发现。这些计划,最好的方法是采用excel制成栓状图,或曲线图。五、保证措施编制方法与技巧保证措施是施工方案的重要补充内容,尽管施工方法和工艺就是实现工程目标的主要措施,但是单独有针对性的保证措施,更为直接地表达了施工组织者的有关设想和规划。在保证措施这一部分里,主要是质量保证措施和安全保证措施,需要重点叙述,其它如二期保证措施,环境保护措施、文明施工措施、也是必不可少的内容。在编制这一部分内容,主要是采用罗列的方法,将要叙述的内容罗列清楚,逐项叙述,不需要太多的表现方式。1、质量、安全保证措施的编制这二

    40、项内容往往围绕着保证体系来写,那么什么是保证体系?体系是实现目标的综合系统、包括目标系统、组织职责系统、制度系统、方法系统及具体做法。理解了这一概念,我们就能够明白,质量或安全保证体系的内容是质量(安全)目标与控制重点、质量(安全)管理机构及职责、质量(安全)管理制度、质量(安全)管理方法及有关注意事项。有些编制人员,因为概念不清,在编写保证措施,反而写得很混乱,不能认真看,里边真是漏洞百出。保证体系,可以用框图来表达,具体的技术措施用文字描述就可以了。2、环境保护措施的编制环境保护越来越重要,所有的工程项目将来都要受社会监督部门的监督。在编制时主要围绕着环境保护的内容与要求来写,那么现在说的

    41、环境保护有哪些主要内容呢?应该包括废气、废水、废弃物的控制和处理噪音、杨尘的控制;动物、植物、文物(建筑物)的保护;自然景观和施工现场(文明施工)的维护,理解了这些内容,明确了有关要求,保护措施就好写了。3、工期保证措施的编制工期保证措施主要是围绕着网络图的关键线路来写,找到了这个关键,明白了这个关键形成的原因或控制条件,就好下笔了,可以提出从资源上保证、计划上保证、条件上保证、以及备用方案、万一不利情况出现时的应急措施。如此写来,让人就明白了编制者的思路和具体对策。第五节 施工组织设计编制程序及组织施工组织设计编制是极其艰苦极其专业性的不寻常性的技术工作,为什么这么说呢?其一有时间性,尤其是

    42、竞标性施工组织设计,不可能有宽松的时间,大多数编标时间极紧。其二有风险性,竞标性施工组织设计在投标中有其重要性,评分标准弹性大,失标的原因往往是技术标扣分造成的。其三有综合性,施工组织设计涉及到施工技术领域的方方面面知识,一项大的工程,在编制时需较多的人来编写。因此,在施工组织设计编制过程中,必须有良好的组织,选用众多有责任心的优秀工程技术人员按一定的程序来进行。一、施工组织设计编制程序以竞标性施工组织编制过程来确定编制程序。投标准备标前会 看工地 熟悉技术规范 熟悉招标文件 熟悉工程图纸提交答疑问题 确定总体方案编制标书目录人员分工绘 图 编 写 制表合成编辑阅读补疑书修 改 阅读答疑书 打

    43、印装订在上述的程序中,要紧紧抓住熟悉招标文件、确定施工方案这两个环节,这是导致整个编制工作方向正确的关键,如果不认真阅读招标文件,确定方案不慎重,整个施工组织设计可能与业主要求所不符,方案出现偏差、不完整甚至有严重的错误。在编制过程中,要合理分工,明确各自的工作内容、标准、完成的时间,切忌分工不清,相互不明确,造成漏项和失误。绘图往往是延误整个工作的制约点,正确的做法是图形绘制和相关表格必须先于文字完成,定稿后只修改文字,尽量少修改图纸。为保证施工组织设计的完整和完美性,在修改过程中应反复斟酌,努力消灭低级错误,合成编辑人员要有经验,使得文稿条理清楚、美观,插图、插表附图、附表位置合理,便于阅

    44、读。现场调查是提供依据的一项工作,尽量详细、齐全,为编制工作提供正确的现场资料。编制目录是宏观控制标书结构与层次的一项重要工作,具有很强的经验性和针对性。针对性是要针对不同的业主要求,顺应其具体要求,这种要求如果是强制性的,则必须遵守,如果不是强制性要求,可根据各单位的习惯和经验来编制目录。一个很好的目录,就如同一个很好的书架,让书的分类非常合理,便于取阅;反之则混乱一片,不能让人一目了然,尤其是在时间紧,参预人员多的情况下,尤显重要。编制程序与编制工作计划是相关的,在程序基础之上,确定时间关系和编制人员分工是编制工作计划。二、人员专业要求和分工优秀的编标人员必须具有一定的专业技术素质和工具使用技术,人员素质要求下表:类 别知 识 要 求素 质 要 求专业技术桥梁专业知识 对具体专业的施工方法、程序和工艺标准、流程熟练掌握。 对具体专业的设计要点、原则基本掌握。了解施工所需要关键设备的性能和能力。隧道专业知识道路专业知识房建、电力、水利等综合知识定额知识能根据定额进行劳动力、机械设备数量计算及工期计算。能进行一般的施工方案编制和关键施工技术方案设计、平面图设


    注意事项

    本文(建筑工程施工组织设计编制办法.doc)为本站会员(奥沙丽水)主动上传,三一文库仅提供信息存储空间,仅对用户上传内容的表现方式做保护处理,对上载内容本身不做任何修改或编辑。 若此文所含内容侵犯了您的版权或隐私,请立即通知三一文库(点击联系客服),我们立即给予删除!




    宁ICP备18001539号-1

    三一文库
    收起
    展开